O ambiente de execução do Android (ART) inclui um compilador just-in-time (JIT) com criação de perfil de código que melhora continuamente o desempenho dos aplicativos Android à medida que são executados. O compilador JIT complementa o compilador antecipado (AOT) atual do ART e melhora o desempenho de execução, economiza espaço de armazenamento e acelera as atualizações de aplicativos e do sistema. Ele também melhora o compilador AOT, evitando a lentidão do sistema durante atualizações automáticas de aplicativos ou recompilação de aplicativos durante atualizações over-the-air (OTA).
Embora o JIT e o AOT usem o mesmo compilador com um conjunto semelhante de otimizações, o código gerado pode não ser idêntico. O JIT usa informações de tipo de tempo de execução, faz um inlining melhor e possibilita a compilação de substituição na pilha (OSR, na sigla em inglês), o que gera um código ligeiramente diferente.
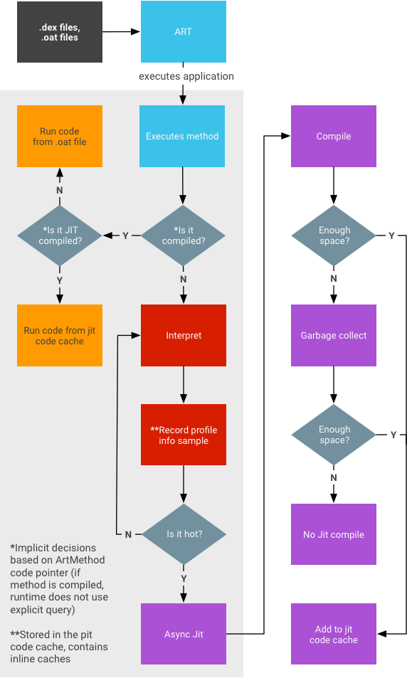
Arquitetura JIT
Compilação JIT
A compilação JIT envolve as seguintes atividades:
- O usuário executa o app, que aciona o ART para carregar o arquivo
.dex.- Se o arquivo
.oat(o binário AOT do arquivo.dex) estiver disponível, o ART o usará diretamente. Embora os arquivos.oatsejam gerados regularmente, eles nem sempre contêm código compilado (binário AOT). - Se o arquivo
.oatnão tiver código compilado, o ART vai executar o JIT e o interpretador para executar o arquivo.dex.
- Se o arquivo
- A JIT é ativada para qualquer aplicativo que não seja compilado de acordo com o
filtro de compilação
speed(que diz "compile o máximo possível do app"). - Os dados do perfil JIT são despejados em um arquivo em um diretório do sistema que só o aplicativo pode acessar.
- O daemon de compilação AOT (
dex2oat) analisa esse arquivo para direcionar a compilação.
Figura 3. Atividades do daemon JIT.
O serviço do Google Play é um exemplo usado por outros aplicativos que se comportam de maneira semelhante às bibliotecas compartilhadas.
Fluxo de trabalho JIT
- As informações de criação de perfil são armazenadas no cache de código e sujeitas à coleta de lixo sob pressão de memória.
- Não há garantia de que um snapshot feito quando o aplicativo estava em segundo plano vai conter dados completos (ou seja, tudo o que foi JITed).
- Não há tentativa de garantir que tudo seja gravado, já que isso pode afetar o desempenho do tempo de execução.
- Os métodos podem estar em três estados diferentes:
- interpretado (código dex)
- Compilado JIT
- Compilado com AOT
- O requisito de memória para executar o JIT sem afetar o desempenho do app em primeiro plano depende do app em questão. Apps grandes exigem mais memória do que apps pequenos. Em geral, apps grandes se estabilizam em torno de 4 MB.
Ativar a geração de registros JIT
Para ativar o registro JIT, execute os seguintes comandos:
adb rootadb shell stopadb shell setprop dalvik.vm.extra-opts -verbose:jitadb shell start
Desativar JIT
Para desativar o JIT, execute os seguintes comandos:
adb rootadb shell stopadb shell setprop dalvik.vm.usejit falseadb shell start
Forçar compilação
Para forçar a compilação, execute o seguinte:
adb shell cmd package compile
Casos de uso comuns para forçar a compilação de um pacote específico:
- Com base em perfis:
adb shell cmd package compile -m speed-profile -f my-package
- Completa:
adb shell cmd package compile -m speed -f my-package
Casos de uso comuns para a compilação forçada de todos os pacotes:
- Com base em perfis:
adb shell cmd package compile -m speed-profile -f -a
- Completa:
adb shell cmd package compile -m speed -f -a
Remover dados do perfil
No Android 13 ou versões anteriores
Para limpar os dados do perfil local e remover o código compilado, execute o seguinte:
adb shell pm compile --reset
No Android 14 ou versões mais recentes
Para limpar apenas os dados do perfil local:
adb shell pm art clear-app-profiles
Observação: ao contrário do comando para o Android 13 ou versões anteriores, esse comando não limpa os dados do perfil externo (`.dm`) que são instalados com o app.
Para limpar os dados do perfil local e remover o código compilado gerado com base nesses dados (ou seja, para redefinir para o estado de instalação), execute o seguinte:
adb shell pm compile --reset
Observação: esse comando não remove o código compilado gerado de dados de perfil externos (`.dm`) instalados com o app.
Para limpar todo o código compilado, execute este comando:
adb shell cmd package compile -m verify -f
Observação: esse comando retém os dados do perfil local.