Android Runtime (ART) include un compilatore just-in-time (JIT) con profilazione del codice che migliora continuamente le prestazioni delle applicazioni Android durante l'esecuzione. Il compilatore JIT integra l'attuale compilatore ahead-of-time (AOT) di ART e migliora le prestazioni di runtime, consente di risparmiare spazio di archiviazione e velocizza gli aggiornamenti di applicazioni e sistema. Migliora anche il compilatore AOT evitando il rallentamento del sistema durante gli aggiornamenti automatici delle applicazioni o la ricompilazione delle applicazioni durante gli aggiornamenti over-the-air (OTA).
Sebbene JIT e AOT utilizzino lo stesso compilatore con un insieme simile di ottimizzazioni, il codice generato potrebbe non essere identico. JIT utilizza informazioni sul tipo di runtime, può eseguire un'incorporazione migliore e rende possibile la compilazione OSR (On Stack Replacement), il che genera un codice leggermente diverso.
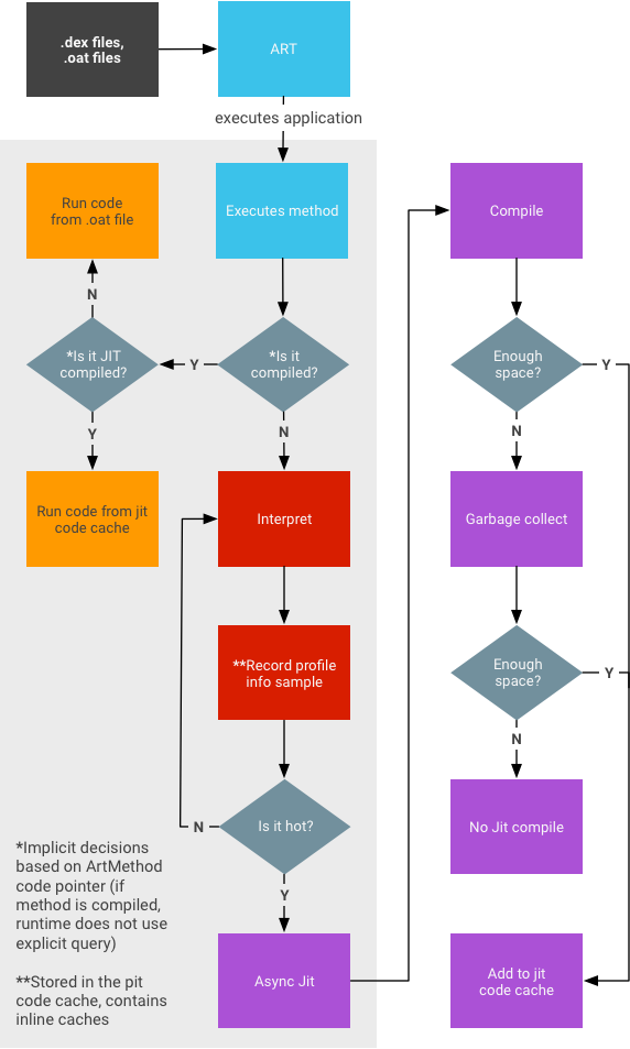
Architettura JIT
Compilazione JIT
La compilazione JIT prevede le seguenti attività:
- L'utente esegue l'app, che a sua volta attiva ART per caricare il file
.dex.- Se il file
.oat(il binario AOT per il file.dex) è disponibile, ART lo utilizza direttamente. Sebbene i file.oatvengano generati regolarmente, non sempre contengono codice compilato (binario AOT). - Se il file
.oatnon contiene codice compilato, ART esegue JIT e l'interprete per eseguire il file.dex.
- Se il file
- La compilazione JIT è attivata per qualsiasi applicazione non compilata in base al
filtro di compilazione
speed(che indica "compila il più possibile dall'app"). - I dati del profilo JIT vengono scaricati in un file in una directory di sistema a cui può accedere solo l'applicazione.
- Il daemon di compilazione AOT (
dex2oat) analizza il file per guidare la compilazione.
Figura 3. Attività del daemon JIT.
Il servizio Google Play è un esempio utilizzato da altre applicazioni che si comportano in modo simile alle librerie condivise.
Flusso di lavoro JIT
- Le informazioni di profilazione vengono memorizzate nella cache del codice e sono soggette alla garbage collection in caso di pressione sulla memoria.
- Non è garantito che uno snapshot acquisito quando l'applicazione era in background contenga dati completi (ovvero tutto ciò che è stato JIT).
- Non viene effettuato alcun tentativo per garantire la registrazione di tutto (in quanto ciò può influire sulle prestazioni di runtime).
- I metodi possono trovarsi in tre stati diversi:
- interpretato (codice DEX)
- Compilato JIT
- AOT compilato
- Il requisito di memoria per eseguire JIT senza influire sulle prestazioni dell'app in primo piano dipende dall'app in questione. Le app di grandi dimensioni richiedono più memoria rispetto a quelle di piccole dimensioni. In generale, le app di grandi dimensioni si stabilizzano intorno ai 4 MB.
Attivare la registrazione JIT
Per attivare la registrazione JIT, esegui i seguenti comandi:
adb rootadb shell stopadb shell setprop dalvik.vm.extra-opts -verbose:jitadb shell start
Disattiva JIT
Per disattivare JIT, esegui i seguenti comandi:
adb rootadb shell stopadb shell setprop dalvik.vm.usejit falseadb shell start
Forza compilazione
Per forzare la compilazione, esegui questo comando:
adb shell cmd package compile
Casi d'uso comuni per la compilazione forzata di un pacchetto specifico:
- Basato sul profilo:
adb shell cmd package compile -m speed-profile -f my-package
- Completa:
adb shell cmd package compile -m speed -f my-package
Casi d'uso comuni per la compilazione forzata di tutti i pacchetti:
- Basato sul profilo:
adb shell cmd package compile -m speed-profile -f -a
- Completa:
adb shell cmd package compile -m speed -f -a
Cancella i dati del profilo
Su Android 13 o versioni precedenti
Per cancellare i dati del profilo locale e rimuovere il codice compilato, esegui questo comando:
adb shell pm compile --reset
Su Android 14 o versioni successive
Per cancellare solo i dati del profilo locale:
adb shell pm art clear-app-profiles
Nota: a differenza del comando per Android 13 o versioni precedenti, questo comando non cancella i dati del profilo esterno (`.dm`) installati con l'app.
Per cancellare i dati del profilo locale e rimuovere il codice compilato generato dai dati del profilo locale (ovvero per ripristinare lo stato di installazione), esegui il comando seguente:
adb shell pm compile --reset
Nota: questo comando non rimuove il codice compilato generato da dati del profilo esterni (`.dm`) installati con l'app.
Per cancellare tutto il codice compilato, esegui questo comando:
adb shell cmd package compile -m verify -f
Nota: questo comando conserva i dati del profilo locale.