कॉन्स्टेंट और प्राइमिटिव लागू करना

हैप्टिक कॉन्स्टेंट और प्रिमिटिव को वाइब्रेटर एचएएल से तय किया जाता है. साथ ही, Android फ़्रेमवर्क इन्हें सार्वजनिक एपीआई पर मैप करता है. यह पता लगाने के लिए कि आपका डिवाइस हैप्टिक लागू करने की ज़रूरी शर्तें पूरी करता है या नहीं, ये जांच करें:

हैप्टिक इफ़ेक्ट लागू करने की प्रोसेस का फ़्लोचार्ट

दूसरी इमेज. इफ़ेक्ट लागू करना

प्रिमिटिव लागू करने के चरणों का फ़्लोचार्ट

तीसरी इमेज. प्रिमिटिव लागू करना

कॉन्सटेंट लागू करना

डेवलपर, VibrationEffect में मौजूद हैप्टिक कॉन्स्टेंट का इस्तेमाल, VibrationEffect.createPredefined() के ज़रिए कर सकते हैं. यहां दिए गए हैप्टिक कॉन्स्टेंट के लागू होने की स्थिति देखें.

हैप्टिक कॉन्सटेंट जगहें और खास जानकारी
EFFECT_TICK, EFFECT_CLICK, EFFECT_HEAVY_CLICK, EFFECT_DOUBLE_CLICK VibrationEffect क्लास
VibrationEffect में हैप्टिक कॉन्स्टेंट में इनपुट इवेंट की कोई जानकारी शामिल नहीं होती. साथ ही, इनमें कोई यूज़र इंटरफ़ेस (यूआई) एलिमेंट नहीं होता. कॉन्स्टेंट में, एनर्जी लेवल के बजाय EFFECT_CLICK और EFFECT_HEAVY_CLICK जैसे कॉन्स्टेंट शामिल होते हैं. इन्हें createPredefined() कहा जाता है.

यहां बताई गई वैकल्पिक वाइब्रेशन की सुविधा, उन डिवाइसों पर काम करती है जिनमें VibrationEffect कॉन्स्टेंट लागू नहीं होते हैं. हमारा सुझाव है कि आप इन कॉन्फ़िगरेशन को अपडेट करें, ताकि ये डिवाइसों पर बेहतर तरीके से काम कर सकें.

  • EFFECT_CLICK

    VibrationEffect.createWaveform की मदद से वेवफ़ॉर्म वाइब्रेशन बनाया गया है. साथ ही, frameworks/base/core/res/res/values/config.xml##config_virtualKeyVibePattern पर टाइमिंग कॉन्फ़िगर की गई है.

  • EFFECT_HEAVY_CLICK

    VibrationEffect.createWaveform की मदद से वेवफ़ॉर्म वाइब्रेशन बनाया गया है. साथ ही, frameworks/base/core/res/res/values/config.xml##config_longPressVibePattern पर टाइमिंग कॉन्फ़िगर की गई हैं.

    • EFFECT_DOUBLE_CLICK

    VibrationEffect.createWaveform और टाइमिंग (0, 30, 100, 30) का इस्तेमाल करके, वेवफ़ॉर्म वाइब्रेशन बनाया गया है.

  • EFFECT_TICK

    VibrationEffect.createWaveform की मदद से वेवफ़ॉर्म वाइब्रेशन बनाया गया है. साथ ही, frameworks/base/core/res/res/values/config.xml##config_clockTickVibePattern पर टाइमिंग कॉन्फ़िगर की गई है.

हैप्टिक फ़ीडबैक की जांच करने के तरीके का फ़्लोचार्ट

चौथी इमेज. सुझाव/राय देने या शिकायत करने से जुड़े कॉन्स्टेंट लागू करना

डेवलपर, HapticFeedbackConstants में मौजूद हैप्टिक कॉन्स्टेंट का इस्तेमाल View.performHapticFeedback() के ज़रिए कर सकते हैं. यहां दिए गए हैप्टिक कॉन्स्टेंट के स्टेटस देखें.

हैप्टिक कॉन्सटेंट जगहें और खास जानकारी
CLOCK_TICK, CONTEXT_CLICK, KEYBOARD_PRESS, KEYBOARD_RELEASE, KEYBOARD_TAP, LONG_PRESS, TEXT_HANDLE_MOVE, VIRTUAL_KEY, VIRTUAL_KEY_RELEASE, CONFIRM, REJECT, GESTURE_START, GESTURE_END HapticFeedbackConstants क्लास
इनपुट इवेंट में हैप्टिक कॉन्स्टेंट HapticFeedbackConstants, कुछ यूज़र इंटरफ़ेस (यूआई) एलिमेंट के साथ काम करते हैं. जैसे, KEYBOARD_PRESS और KEYBOARD_RELEASE. इन्हें performHapticFeedback() कॉल करता है.

प्रिमिटिव लागू करना

VibrationEffect.Composition में हैप्टिक प्रिमिटिव की इंटेंसिटी को बढ़ाया या घटाया जा सकता है. डेवलपर, addPrimitive(int primitiveId, float scale, int delay) का इस्तेमाल करके ऐसा कर सकते हैं. प्रिमिटिव को दो कैटगरी में बांटा जा सकता है:

  • कम अवधि वाले प्रिमिटिव: ये कम अवधि वाले प्रिमिटिव होते हैं. आम तौर पर, इनकी अवधि 20 मि॰से॰ से कम होती है. ये CLICK, TICK, और LOW_TICK होते हैं.

  • चर्प प्रिमिटिव: ये अलग-अलग ऐम्प्लिट्यूड और फ़्रीक्वेंसी वाले प्रिमिटिव होते हैं. आम तौर पर, इनकी अवधि छोटे प्रिमिटिव से ज़्यादा होती है. ये SLOW_RISE, QUICK_RISE, QUCK_FALL, THUD, और SPIN हैं.

शॉर्ट प्रिमिटिव

छोटे प्रिमिटिव को वाइब्रेटर मोटर के आउटपुट ऐक्सेलिरेशन प्रोफ़ाइल के ज़रिए डिस्क्राइब किया जा सकता है. हर प्रिमिटिव के लिए इस्तेमाल की गई ऐब्सलूट फ़्रीक्वेंसी अलग-अलग होती है. यह ऐक्चुएटर की रेज़ोनेंट फ़्रीक्वेंसी पर निर्भर करती है. हार्डवेयर सेटअप करने और आउटपुट मेज़र करने वाले टूल के बारे में ज़्यादा जानने के लिए, टेस्टिंग के लिए उपकरण सेट अप करना लेख पढ़ें.

कम समय के लिए होने वाले वाइब्रेशन की क्वालिटी का आकलन करने के लिए, पल्स टू रिंग रेशियो (पीआरआर) एक अहम मेट्रिक है. इसे इमेज 5 में दिखाया गया है. पीआरआर को मुख्य पल्स और रिंग पल्स के अनुपात के तौर पर परिभाषित किया जाता है. मुख्य पल्स को, अवधि की विंडो के अंदर मौजूद सिग्नल के तौर पर परिभाषित किया जाता है. इसमें ऐम्प्लिट्यूड, पीक ऐम्प्लिट्यूड के 10% तक कम हो जाता है. रिंग पल्स को, ऐसे सिग्नल के तौर पर परिभाषित किया जाता है जिसमें ऐम्प्लिट्यूड, पीक ऐम्प्लिट्यूड के 10% से कम होकर पीक ऐम्प्लिट्यूड के 1% से भी कम हो जाता है. पीआरआर का फ़ॉर्मूला यह है:

$$ \text{Pulse to ring ratio (PRR)} = 20log_{10}\frac{\text{RMS (main pulse)}}{\text{RMS (ring)}} $$

पीआरआर के बारे में ज़्यादा जानने के लिए, वेवफ़ॉर्म का विश्लेषण करना लेख पढ़ें. साथ ही, नतीजों का विश्लेषण करने और उनकी तुलना करने के बारे में ज़्यादा जानने के लिए, परफ़ॉर्मेंस मैप का इस्तेमाल करके नतीजों की तुलना करना लेख पढ़ें.

पल्स से रिंग का अनुपात

पांचवीं इमेज. पल्स और रिंग के अनुपात की परिभाषा

उपयोगकर्ता के इनपुट के आधार पर, कम समय के लिए प्रिमिटिव लागू करें. इसके अलावा, लंबी कंपोज़िशन में इनका इस्तेमाल करके, सॉफ्ट टेक्सचर बनाएं. इसका मतलब है कि ये आम तौर पर बार-बार ट्रिगर होते हैं और इन्हें तेज़ी से चलाया जाता है. किसी एक छोटे प्रिमिटिव की इंटेंसिटी से, बड़े इफ़ेक्ट की इंटेंसिटी बढ़ सकती है. इस वजह से, एक टिक या कम टिक वाली प्रिमिटिव को बड़ी कंपोज़िशन के साथ कैलिब्रेट करें. उदाहरण के लिए, लगातार 100 टिक.

क्लिक प्रिमिटिव

क्लिक प्रिमिटिव एक तेज़ और साफ़ इफ़ेक्ट है. यह आम तौर पर डिवाइस की रेज़ोनेंट फ़्रीक्वेंसी के आस-पास काम करता है, ताकि कम समय में ज़्यादा से ज़्यादा आउटपुट मिल सके. यह अन्य प्रिमिटिव की तुलना में ज़्यादा मज़बूत और गहरा होता है. साथ ही, यह ज़्यादा से ज़्यादा इंटेंसिटी पर काम करता है.

अगर उपलब्ध हो, तो मोटर के चालू होने और बंद होने के समय को कम करने के लिए, शुरुआत में मोटर ओवरड्राइव और आखिर में ऐक्टिव ब्रेकिंग का इस्तेमाल करें. कुछ मोटर के लिए, साइन वेव के बजाय स्क्वेयर वेव का इस्तेमाल करने से, ऐक्सलरेशन को तेज़ी से बढ़ाया जा सकता है. छठी इमेज में, क्लिक प्रिमिटिव के लिए आउटपुट ऐक्सेलरेट करने वाली प्रोफ़ाइल का उदाहरण दिखाया गया है:

'क्लिक प्रिमिटिव आउटपुट ऐक्सेलरेटेड प्रोफ़ाइल' पर क्लिक करें

छठी इमेज. क्लिक प्रिमिटिव के लिए, आउटपुट ऐक्सेलरेट करने वाली प्रोफ़ाइल का उदाहरण

पैरामीटर दिशा-निर्देश
कुल अवधि

टारगेट: 12 मि॰से॰

सीमा: < 30 मिलीसेकंड

पीक आउटपुट ऐक्सेलरेशन

टारगेट: 2 G

सीमा: > 1 G

फ़्रीक्वेंसी रेज़ोनेंट फ़्रीक्वेंसी के आस-पास

टिक प्रिमिटिव (लाइट टिक)

टिक प्रिमिटिव एक तेज़ और छोटा इफ़ेक्ट होता है. यह आम तौर पर ज़्यादा फ़्रीक्वेंसी रेंज पर काम करता है. इस प्रिमिटिव को, कम अवधि वाले टेल के साथ ज़्यादा फ़्रीक्वेंसी पर मीडियम इंटेंसिटी वाले क्लिक के तौर पर भी बताया जा सकता है. शुरुआत में मोटर ओवरड्राइव या स्क्वेयर वेव का इस्तेमाल करके, कम समय में स्पीड बढ़ाने और बंद होने के समय ऐक्टिव ब्रेकिंग के लिए भी यही दिशा-निर्देश लागू होते हैं. सातवीं इमेज में, टिक प्रिमिटिव के लिए ऐक्सेलरेटेड आउटपुट का उदाहरण दिखाया गया है:

टिक प्रिमिटिव आउटपुट ऐक्सेलरेटेड प्रोफ़ाइल

सातवीं इमेज. टिक प्रिमिटिव के लिए, आउटपुट ऐक्सलरेशन प्रोफ़ाइल का उदाहरण

पैरामीटर दिशा-निर्देश
कुल अवधि

टारगेट: 5 मि॰से॰

सीमा: < 20 मिलीसेकंड

पीक आउटपुट ऐक्सेलरेशन

टारगेट: CLICK का आधा, 1 G

सीमा: 0.5 G से 1 G के बीच

फ़्रीक्वेंसी

टारगेट: रेज़ोनेंट फ़्रीक्वेंसी का दो गुना

सीमा: < 500 हर्ट्ज़

लो टिक प्रिमिटिव

लो टिक प्रिमिटिव, लाइट टिक का एक हल्का और कमज़ोर वर्शन है. यह कम फ़्रीक्वेंसी रेंज पर काम करता है, ताकि इफ़ेक्ट को ज़्यादा बेहतर बनाया जा सके. इस प्रिमिटिव को कम फ़्रीक्वेंसी पर मध्यम इंटेंसिटी वाले क्लिक के तौर पर भी बताया जा सकता है. इसका मकसद, डाइनैमिक फ़ीडबैक के लिए बार-बार इस्तेमाल करना है. मोटर ओवरड्राइव या शुरुआती ऑनसेट के लिए स्क्वेयर वेव का इस्तेमाल करके, कम समय में राइज़ टाइम पाने के लिए भी यही दिशा-निर्देश लागू होते हैं. आठवीं इमेज में, कम टिक वाली प्रिमिटिव के लिए, आउटपुट ऐक्सेलरेट करने वाली प्रोफ़ाइल का उदाहरण दिखाया गया है:

कम टिक प्रिमिटिव आउटपुट ऐक्सेलरेटेड प्रोफ़ाइल

आठवीं इमेज. कम टिक वाली प्रिमिटिव के लिए, आउटपुट ऐक्सेलरेट करने वाली प्रोफ़ाइल का उदाहरण

पैरामीटर दिशा-निर्देश
कुल अवधि

टारगेट: 12 मि॰से॰

सीमा: < 30 मिलीसेकंड

पीक आउटपुट ऐक्सेलरेशन

टारगेट: TICK का एक चौथाई, 0.25 G

सीमा: 0.2 G से 0.5 G के बीच

फ़्रीक्वेंसी

टारगेट: 2/3 रेज़ोनेंट फ़्रीक्वेंसी

सीमा: < 100 हर्ट्ज़

चर्प प्रिमिटिव

चर्प प्रिमिटिव को वोल्टेज लेवल और वाइब्रेशन फ़्रीक्वेंसी के लिए इनपुट सिग्नल के ज़रिए बताया जा सकता है. अलग-अलग फ़्रीक्वेंसी रेंज पर मोटर से मिलने वाला ऐक्सलरेशन, ऐक्चुएटर के फ़्रीक्वेंसी रिस्पॉन्स कर्व के हिसाब से अलग-अलग होता है. फ़्रीक्वेंसी रेंज और वोल्टेज लेवल को हर डिवाइस के हिसाब से अडजस्ट करना होगा.

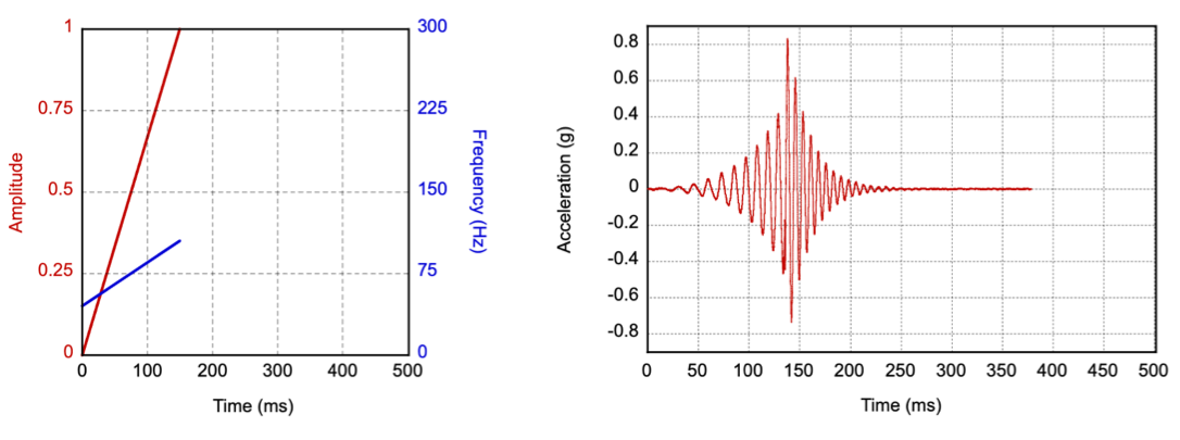
स्लो राइज़ प्रिमिटिव

धीरे-धीरे बढ़ने वाली आवाज़ में, ऐम्प्लिट्यूड और फ़्रीक्वेंसी धीरे-धीरे बढ़ती है. साथ ही, वाइब्रेशन की तीव्रता भी धीरे-धीरे बढ़ती है. इसे ऐम्प्लिट्यूड और फ़्रीक्वेंसी, दोनों को लगातार स्वीप करके लागू किया जा सकता है. इसके लिए, कम फ़्रीक्वेंसी वाली रेंज का इस्तेमाल किया जाता है, जो रेज़ोनेंस से बाहर काम करती है. आकृति 9 में, इस सुविधा को लागू करने के लिए इनपुट पैरामीटर और ऐक्सलरेशन प्रोफ़ाइल का उदाहरण दिखाया गया है. (लाल लाइन, बाईं ओर मौजूद ऐम्प्लिट्यूड लेबल से मेल खाती है. इससे पता चलता है कि समय के साथ वाइब्रेशन ऐम्प्लिट्यूड में किस तरह बदलाव होता है. नीली लाइन, दाईं ओर मौजूद फ़्रीक्वेंसी लेबल से मेल खाती है. इससे पता चलता है कि समय के साथ वाइब्रेशन की फ़्रीक्वेंसी में किस तरह बदलाव होता है.)

स्लो राइज़ प्रिमिटिव के लिए, इनपुट पैरामीटर और आउटपुट ऐक्सेलरेट प्रोफ़ाइल

नौवीं इमेज. इनपुट पैरामीटर और धीरे-धीरे बढ़ने वाली प्रिमिटिव के लिए, आउटपुट ऐक्सेलरेटेड प्रोफ़ाइल का उदाहरण

अगर मोटर का फ़्रीक्वेंसी रिस्पॉन्स सीमित है (रेज़ोनेंट फ़्रीक्वेंसी से काफ़ी कम), तो एक विकल्प के तौर पर, रेज़ोनेंट फ़्रीक्वेंसी के 1/2x से 1x तक साइन स्वीप का इस्तेमाल किया जा सकता है. मोटर रेज़ोनेंस की वजह से, सिग्नल आखिर में पीक पर पहुंच जाता है.

पैरामीटर दिशा-निर्देश
कुल अवधि

टारगेट: 500 मि॰से॰

टॉलरेंस: 20 मि॰से॰

पीक आउटपुट ऐक्सेलरेशन

टारगेट: 0.5 G

सीमा: 0.5 G से 1 G के बीच

फ़्रीक्वेंसी

टारगेट: रेज़ोनेंट फ़्रीक्वेंसी का 1/2 से 2/3

विकल्प: रेज़ोनेंट फ़्रीक्वेंसी का 1/2

तेज़ी से बढ़ने वाली वैल्यू का प्रिमिटिव

तेज़ी से बढ़ने वाले वाइब्रेशन में, ऐम्प्लिट्यूड और फ़्रीक्वेंसी तेज़ी से बढ़ती है. हालांकि, इसकी शुरुआत धीरे-धीरे होती है और वाइब्रेशन की तीव्रता लगातार बढ़ती रहती है. आउटपुट के ऐक्सलरेशन और वाइब्रेशन फ़्रीक्वेंसी के टारगेट, स्लो राइज़ प्रिमिटिव के टारगेट के बराबर होने चाहिए. हालांकि, इन्हें कम समय में हासिल किया जाना चाहिए. इमेज 10 में, वाइब्रेशन इनपुट पैरामीटर और धीरे-धीरे बढ़ने वाले प्रिमिटिव के लिए, ऐक्सेलरेटर प्रोफ़ाइल का उदाहरण दिखाया गया है. (लाल लाइन, बाईं ओर मौजूद ऐम्प्लिट्यूड लेबल से मेल खाती है. इससे पता चलता है कि समय के साथ वाइब्रेशन ऐम्प्लिट्यूड में किस तरह बदलाव होता है. नीली लाइन, दाईं ओर मौजूद फ़्रीक्वेंसी लेबल से मेल खाती है. इससे पता चलता है कि समय के साथ वाइब्रेशन की फ़्रीक्वेंसी में किस तरह बदलाव होता है.)

क्विक राइज़ प्रिमिटिव के लिए, इनपुट पैरामीटर और आउटपुट ऐक्सेलरेटेड प्रोफ़ाइल

दसवीं इमेज. क्विक राइज़ प्रिमिटिव के लिए, इनपुट पैरामीटर और आउटपुट ऐक्सेलरेटेड प्रोफ़ाइल का उदाहरण

पैरामीटर दिशा-निर्देश
कुल अवधि

टारगेट: 150 मि॰से॰

टॉलरेंस: 20 मि॰से॰

पीक आउटपुट ऐक्सेलरेशन

टारगेट: SLOW_RISE के बराबर

सीमा: SLOW_RISE के बराबर

फ़्रीक्वेंसी

टारगेट: SLOW_RISE के बराबर

अन्य विकल्प: SLOW_RISE के बराबर

तेज़ी से गिरने वाली प्रिमिटिव

क्विक फ़ॉल, ऐम्प्लिट्यूड और फ़्रीक्वेंसी में तेज़ी से होने वाली गिरावट है. हालांकि, इसकी शुरुआत धीरे-धीरे होती है. मोटर के ज़्यादा से ज़्यादा आउटपुट ऐक्सलरेशन तक पहुंचने के दौरान, ज़्यादा फ़्रीक्वेंसी का इस्तेमाल किया जा सकता है. फ़्रीक्वेंसी, स्वीप के दौरान लगातार कम होनी चाहिए. भले ही, राइज़ टाइम के दौरान ऐसा न हो. इमेज 11 में, इस सुविधा को लागू करने के लिए इनपुट पैरामीटर और ऐक्सेलरेटेड प्रोफ़ाइल का उदाहरण दिखाया गया है. (लाल लाइन, बाईं ओर मौजूद ऐम्प्लिट्यूड लेबल से मेल खाती है. इससे पता चलता है कि समय के साथ वाइब्रेशन ऐम्प्लिट्यूड में किस तरह बदलाव होता है. नीली लाइन, दाईं ओर मौजूद फ़्रीक्वेंसी लेबल से मेल खाती है. इससे पता चलता है कि समय के साथ वाइब्रेशन की फ़्रीक्वेंसी में किस तरह बदलाव होता है.)

तेज़ी से गिरने वाली प्रिमिटिव के लिए, इनपुट पैरामीटर और आउटपुट ऐक्सलरेशन प्रोफ़ाइल

ग्यारहवीं इमेज. क्विक फ़ॉल प्रिमिटिव के लिए, इनपुट पैरामीटर और आउटपुट ऐक्सलरेशन प्रोफ़ाइल का उदाहरण

पैरामीटर दिशा-निर्देश
कुल अवधि

टारगेट: 100 मि॰से॰

टॉलरेंस: 20 मि॰से॰

पीक आउटपुट ऐक्सेलरेशन

टारगेट: 1 G

सीमा: 0.5 गीगाबाइट से 2 गीगाबाइट के बीच

फ़्रीक्वेंसी

टारगेट: रेज़ोनेंट फ़्रीक्वेंसी से 1 से 2 गुना

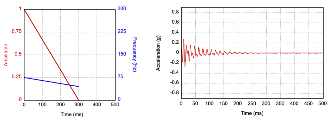
थड प्रिमिटिव

यह एक कम फ़्रीक्वेंसी वाला, टक्कर जैसा साउंड इफ़ेक्ट है. इससे ऐसा लगता है कि किसी खोखली लकड़ी पर दस्तक दी जा रही है. यह प्रिमिटिव, कम फ़्रीक्वेंसी रेंज में काम करता है. यह लो टिक प्रिमिटिव की तरह ही होता है, ताकि इफ़ेक्ट को ज़्यादा बेहतर बनाया जा सके. थड प्रिमिटिव को, कम फ़्रीक्वेंसी रेंज (बेहतर होगा कि यह 100 हर्ट्ज़ से कम हो) पर एंप्लीट्यूड और फ़्रीक्वेंसी डाउनवर्ड स्वीप के तौर पर लागू किया जा सकता है. इमेज 12 में, इस सुविधा को लागू करने के लिए इनपुट पैरामीटर और ऐक्सेलरेट करने की प्रोफ़ाइल का उदाहरण दिखाया गया है. (लाल लाइन, बाईं ओर मौजूद ऐम्प्लिट्यूड लेबल से मेल खाती है. इससे पता चलता है कि समय के साथ वाइब्रेशन ऐम्प्लिट्यूड में किस तरह बदलाव होता है. नीली लाइन, दाईं ओर मौजूद फ़्रीक्वेंसी लेबल से मेल खाती है. इससे पता चलता है कि समय के साथ वाइब्रेशन की फ़्रीक्वेंसी में किस तरह बदलाव होता है.)

थड प्रिमिटिव के लिए इनपुट पैरामीटर और आउटपुट ऐक्सेलरेट प्रोफ़ाइल

बारहवीं इमेज. थड प्रिमिटिव के लिए, इनपुट पैरामीटर और आउटपुट ऐक्सेलरेटेड प्रोफ़ाइल का उदाहरण

अगर मोटर की फ़्रीक्वेंसी रिस्पॉन्स सीमित है, तो एक विकल्प यह है कि रेज़ोनेंट फ़्रीक्वेंसी पर पूरी इंटेंसिटी वाले ड्राइव सिग्नल से शुरुआत की जाए. इसके बाद, उसे सबसे कम फ़्रीक्वेंसी पर ले जाया जाए. इस तरीके में, वाइब्रेशन महसूस करने के लिए, कम फ़्रीक्वेंसी पर ड्राइव सिग्नल की इंटेंसिटी को बढ़ाना पड़ सकता है.

पैरामीटर दिशा-निर्देश
कुल अवधि

टारगेट: 300 मि॰से॰

टॉलरेंस: 20 मि॰से॰

पीक आउटपुट ऐक्सेलरेशन

टारगेट: 0.25 G

सीमा: 0.2 G से 0.5 G के बीच

फ़्रीक्वेंसी

टारगेट: रेज़ोनेंट फ़्रीक्वेंसी का 1/2 से 1/3

विकल्प: रेज़ोनेंट फ़्रीक्वेंसी का 1x से 1/2

स्पिन प्रिमिटिव

स्पिन में, तेज़ी से ऊपर और नीचे की ओर घूमने की गति को दिखाया गया है. साथ ही, बीच में थोड़ा सा ऐक्सेंट दिया गया है. स्पिन करने के लिए, ऐम्प्लिट्यूड और फ़्रीक्वेंसी को अलग-अलग दिशाओं में और एक-दूसरे के उलट घुमाया जाता है. कम फ़्रीक्वेंसी रेंज (बेहतर होगा कि यह 100 हर्ट्ज़ से कम हो) का इस्तेमाल करना ज़रूरी है. इमेज 13 में, इस सुविधा को लागू करने के लिए इनपुट पैरामीटर और ऐक्सेलरेटेड प्रोफ़ाइल का उदाहरण दिखाया गया है. (लाल लाइन, बाईं ओर मौजूद ऐम्प्लिट्यूड लेबल से मेल खाती है. इससे पता चलता है कि समय के साथ वाइब्रेशन ऐम्प्लिट्यूड में किस तरह बदलाव होता है. नीली लाइन, दाईं ओर मौजूद फ़्रीक्वेंसी लेबल से मेल खाती है. इससे पता चलता है कि समय के साथ वाइब्रेशन की फ़्रीक्वेंसी में किस तरह बदलाव होता है.)

हमने सुझाव दिया है कि स्पिन प्रिमिटिव को लगातार दो बार कॉल किया जाए या कंपोज़िशन में तीन बार कॉल किया जाए, ताकि घूमने और अस्थिर होने का एहसास हो.

अगर मोटर का फ़्रीक्वेंसी रिस्पॉन्स सीमित है, तो रेज़ोनेंट फ़्रीक्वेंसी के 1/2x से 1x तक तेज़ी से साइन स्वीप करें और फिर वापस आएं. मोटर रेज़ोनेंस की वजह से, सिग्नल के बीच में अपने-आप एक्सेंट आ जाता है.

स्पिन प्रिमिटिव के लिए इनपुट पैरामीटर और आउटपुट ऐक्सेलरेट प्रोफ़ाइल

तेरहवीं इमेज. स्पिन प्रिमिटिव के लिए, इनपुट पैरामीटर और आउटपुट ऐक्सेलरेटेड प्रोफ़ाइल का उदाहरण

पैरामीटर दिशा-निर्देश
कुल अवधि

टारगेट: 150 मि॰से॰

टॉलरेंस: 20 मि॰से॰

पीक आउटपुट ऐक्सेलरेशन

टारगेट: 0.5 G

सीमा: 0.25 G से 0.75 G के बीच

फ़्रीक्वेंसी

टारगेट: 2/3 से 1/3, फिर रेज़ोनेंट फ़्रीक्वेंसी के 1/2 पर वापस

विकल्प: 2/3 से 1x तक, फिर रेज़ोनेंट फ़्रीक्वेंसी के 1/2 पर वापस