
A camada de abstração de hardware da câmera (HAL) do Android conecta as APIs de framework de câmera de nível superior na Camera2 ao driver e ao hardware da câmera. O subsistema da câmera inclui implementações para componentes do pipeline da câmera, enquanto o HAL da câmera oferece interfaces para uso na implementação da sua versão desses componentes.
Arquitetura
A figura e a lista a seguir descrevem os componentes do HAL.

Figura 1. Arquitetura da câmera
- framework do app
- No nível do framework do app está o código dele, que usa a API Camera 2 para interagir com o hardware da câmera. Internamente, esse código chama as interfaces Binder correspondentes para acessar o código nativo que interage com a câmera.
- AIDL
- A interface de vinculação associada a
CameraService
pode ser encontrada em frameworks/av/camera/aidl/android/hardware. O código gerado chama o código nativo de nível inferior para ter acesso à câmera física e retorna dados que são usados para criar os objetosCameraDevice
e, eventualmente,CameraCaptureSession
no nível do framework. - framework nativo
- Esse framework, localizado em
frameworks/av/
, fornece um equivalente nativo às classesCameraDevice
eCameraCaptureSession
. Consulte também a referência do NDK camera2. - Interface IPC do binder
- A interface de vinculação de IPC facilita a comunicação entre os limites do processo.
Há várias classes de vinculação de câmera localizadas no
diretório
frameworks/av/camera/camera/aidl/android/hardware
que chamam o serviço de câmera.ICameraService
é a interface do serviço de câmera.ICameraDeviceUser
é a interface de um dispositivo de câmera aberto específico.ICameraServiceListener
eICameraDeviceCallbacks
são os respectivos callbacksCameraService
eCameraDevice
para o framework do app. - serviço de câmera
- O serviço da câmera, localizado em
frameworks/av/services/camera/libcameraservice/CameraService.cpp
, é o código real que interage com o HAL. - HAL
- A camada de abstração de hardware define a interface padrão que o serviço de câmera chama e que você precisa implementar para que o hardware da câmera funcione corretamente.
Implementar a HAL
A HAL fica entre o driver da câmera e o framework do Android de nível mais alto e define uma interface que você precisa implementar para que os apps possam operar corretamente o hardware da câmera. As interfaces HIDL para a HAL da câmera são definidas em hardware/interfaces/camera.
Uma HAL vinculada típica precisa implementar as seguintes interfaces HIDL:
-
ICameraProvider
: para enumerar dispositivos individuais e gerenciar o status deles. -
ICameraDevice
: a interface do dispositivo da câmera. -
ICameraDeviceSession
: a interface de sessão do dispositivo da câmera ativa.
As implementações de referência de HIDL estão disponíveis para
CameraProvider.cpp
,
CameraDevice.cpp
e
CameraDeviceSession.cpp
.
A implementação envolve HALs antigos que ainda usam a
API legada.
A partir do Android 8.0, as implementações da HAL da câmera precisam usar a API HIDL. Não há suporte
para o uso da interface legada.
Validação de entrada
Como o HAL tem acesso a recursos diferentes do serviço de câmera, a fronteira entre os dois é tratada como uma fronteira de segurança. Isso significa que os parâmetros transmitidos pelo serviço da câmera são considerados não confiáveis e não higienizados. Para evitar vulnerabilidades de segurança que permitem que invasores elevem privilégios ou acessem dados que não deveriam, a HAL da câmera precisa validar os parâmetros transmitidos do serviço da câmera para a HAL. Isso inclui verificar se os valores de comprimento do buffer estão dentro dos intervalos permitidos e limpar os parâmetros antes do uso e antes de transmiti-los para drivers de hardware ou do kernel.
Componentes legados do HAL
Esta seção descreve a arquitetura dos componentes HAL legados e como implementar o HAL. As implementações do HAL da câmera no Android 8.0 e versões mais recentes precisam usar a API HIDL, conforme descrito acima.
Arquitetura (legado)
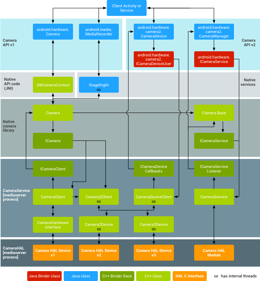
A figura e a lista a seguir descrevem os componentes legados do HAL da câmera.

Figura 2. Arquitetura legada da câmera
- framework do app
- No nível do framework do app está o código do app, que usa a
API
android.hardware.Camera
para interagir com o hardware da câmera. Internamente, esse código chama uma classe de união JNI correspondente para acessar o código nativo que interage com a câmera. - JNI
- O código JNI associado a
android.hardware.Camera
está localizado emframeworks/base/core/jni/android_hardware_Camera.cpp
. Esse código chama o código nativo de nível inferior para ter acesso à câmera física e retorna dados usados para criar o objetoandroid.hardware.Camera
no nível do framework. - framework nativo
- A framework nativa definida em
frameworks/av/camera/Camera.cpp
fornece um equivalente nativo à classeandroid.hardware.Camera
. Essa classe chama os proxies de vinculação IPC para ter acesso ao serviço da câmera. - proxies IPC do binder
- Os proxies do vinculador de IPC facilitam a comunicação entre os limites do processo.
Há três classes de vinculação de câmera localizadas no
diretório
frameworks/av/camera
que chama o serviço de câmera.ICameraService
é a interface do serviço de câmera,ICamera
é a interface de um dispositivo de câmera aberto específico eICameraClient
é a interface do dispositivo de volta ao framework do app. - serviço de câmera
- O serviço da câmera, localizado em
frameworks/av/services/camera/libcameraservice/CameraService.cpp
, é o código real que interage com o HAL. - HAL
- A camada de abstração de hardware define a interface padrão que o serviço de câmera chama e que você precisa implementar para que o hardware da câmera funcione corretamente.
- driver do kernel
- O driver da câmera interage com o hardware da câmera e com a implementação do HAL. A câmera e o driver precisam oferecer suporte aos formatos de imagem YV12 e NV21 para oferecer suporte à visualização da imagem da câmera na tela e à gravação de vídeo.
Implementar a HAL (legado)
A HAL fica entre o driver da câmera e o framework do Android de nível mais alto
e define uma interface que você precisa implementar para que os apps possam operar corretamente
o hardware da câmera. A interface HAL é definida nos
arquivos de cabeçalho hardware/libhardware/include/hardware/camera.h
e
hardware/libhardware/include/hardware/camera_common.h
.
camera_common.h
define camera_module
, uma estrutura
padrão para receber informações gerais sobre a câmera, como o ID
e as propriedades comuns a todas as câmeras, ou seja, se ela é frontal ou
traseira.
camera.h
contém o código que corresponde a
android.hardware.Camera
. Esse arquivo de cabeçalho declara uma
estrutura camera_device
que, por sua vez, contém uma
estrutura camera_device_ops
com ponteiros para funções que implementam
a interface HAL. Para conferir a documentação sobre os parâmetros da câmera que os desenvolvedores podem
definir, consulte frameworks/av/include/camera/CameraParameters.h
.
Esses parâmetros são definidos com a função indicada por int
(*set_parameters)(struct camera_device *, const char *parms)
no HAL.
Para conferir um exemplo de implementação de HAL, consulte a implementação do
HAL do Galaxy Nexus em hardware/ti/omap4xxx/camera
.
Configurar a biblioteca compartilhada
Configure o sistema de build do Android para empacotar corretamente a implementação do HAL
em uma biblioteca compartilhada e copiá-la para o local apropriado criando um
arquivo Android.mk
:
- Crie um diretório
device/<company_name>/<device_name>/camera
para conter os arquivos de origem da biblioteca. - Crie um arquivo
Android.mk
para criar a biblioteca compartilhada. Verifique se o makefile contém as seguintes linhas:LOCAL_MODULE := camera.<device_name> LOCAL_MODULE_RELATIVE_PATH := hw
A biblioteca precisa ser chamada de
camera.<device_name>
(.so
é anexado automaticamente) para que o Android possa carregar a biblioteca corretamente. Para conferir um exemplo, consulte o makefile da câmera do Galaxy Nexus localizado emhardware/ti/omap4xxx/Android.mk
. - Especifique que o dispositivo tem recursos de câmera copiando os arquivos XML de recursos necessários
no diretório
frameworks/native/data/etc
com o makefile do dispositivo. Por exemplo, para especificar que o dispositivo tem um flash de câmera e pode focar automaticamente, adicione as seguintes linhas no makefile do dispositivo:<device>/<company_name>/<device_name>/device.mk
PRODUCT_COPY_FILES := \ ... PRODUCT_COPY_FILES += \ frameworks/native/data/etc/android.hardware.camera.flash-autofocus.xml:system/etc/permissions/android.hardware.camera.flash-autofocus.xml \
Para conferir um exemplo de makefile de dispositivo, consulte
device/samsung/tuna/device.mk
. - Declare os recursos de codec, formato e resolução de mídia da câmera nos
arquivos XML
device/<company_name>/<device_name>/media_profiles.xml
edevice/<company_name>/<device_name>/media_codecs.xml
. Para mais detalhes, consulte Exposição de codecs ao framework. - Adicione as linhas a seguir no makefile
device/<company_name>/<device_name>/device.mk
do dispositivo para copiar os arquivosmedia_profiles.xml
emedia_codecs.xml
para o local apropriado:# media config xml file PRODUCT_COPY_FILES += \ <device>/<company>/<device>/media_profiles.xml:system/etc/media_profiles.xml # media codec config xml file PRODUCT_COPY_FILES += \ <device>/<company>/<device>/media_codecs.xml:system/etc/media_codecs.xml
- Para incluir o app Câmera na imagem do sistema do dispositivo, especifique-o na variável
PRODUCT_PACKAGES
no makefiledevice/<company>/<device>/device.mk
do dispositivo:PRODUCT_PACKAGES := \ Gallery2 \ ...