เพิ่มพร็อพเพอร์ตี้ของระบบ

หน้านี้มีวิธีการที่เชื่อถือได้ในการเพิ่มหรือกำหนดพร็อพเพอร์ตี้ของระบบ ใน Android พร้อมหลักเกณฑ์ในการปรับโครงสร้างพร็อพเพอร์ตี้ของระบบที่มีอยู่ ตรวจสอบว่าคุณใช้หลักเกณฑ์เมื่อทำการรีแฟกเตอร์ เว้นแต่จะมีปัญหาด้านความเข้ากันได้ที่ร้ายแรงซึ่งกำหนดไว้เป็นอย่างอื่น

ขั้นตอนที่ 1: กําหนดพร็อพเพอร์ตี้ของระบบ

เมื่อเพิ่มพร็อพเพอร์ตี้ของระบบ ให้ตั้งชื่อพร็อพเพอร์ตี้และเชื่อมโยง กับบริบทพร็อพเพอร์ตี้ SELinux หากไม่มีบริบทที่มีอยู่ซึ่งเหมาะสม ให้สร้างบริบทใหม่ ระบบจะใช้ชื่อเมื่อเข้าถึงพร็อพเพอร์ตี้ และใช้บริบทพร็อพเพอร์ตี้เพื่อควบคุมการเข้าถึงในแง่ของ SELinux ชื่อจะเป็นสตริงใดก็ได้ แต่ AOSP ขอแนะนำให้คุณใช้รูปแบบที่มีโครงสร้างเพื่อให้ชื่อมีความชัดเจน

ชื่อพร็อพเพอร์ตี้

ใช้รูปแบบนี้กับตัวพิมพ์เล็กและขีดล่าง

[{prefix}.]{group}[.{subgroup}]*.{name}[.{type}]

ใช้ "" (ละเว้น) ro (สำหรับพร็อพเพอร์ตี้ที่ตั้งค่าเพียงครั้งเดียว) หรือ persist (สำหรับพร็อพเพอร์ตี้ที่คงอยู่เมื่อรีบูต) สำหรับองค์ประกอบ prefix

ข้อควรระวัง

ใช้ ro เฉพาะเมื่อคุณแน่ใจว่าไม่จำเป็นต้องให้ prefix เขียนได้ ในอนาคต ** อย่าระบุคำนำหน้า ro** แต่ให้ใช้ sepolicy เพื่อ ทำให้ prefix เป็นแบบอ่านอย่างเดียว (กล่าวคือ เขียนได้เฉพาะโดย init)

ใช้ persist เฉพาะเมื่อคุณมั่นใจว่าต้องคงค่าไว้ตลอดการรีบูต และการใช้พร็อพเพอร์ตี้ของระบบเป็นตัวเลือกเดียวของคุณ

Google ตรวจสอบพร็อพเพอร์ตี้ของระบบอย่างเข้มงวดซึ่งมีพร็อพเพอร์ตี้ ro หรือ persist

คำว่า group ใช้เพื่อรวบรวมพร็อพเพอร์ตี้ที่เกี่ยวข้อง โดยมีจุดประสงค์เพื่อเป็นชื่อระบบย่อยที่มีการใช้งานคล้ายกับ audio หรือ telephony อย่าใช้ คำที่คลุมเครือหรือใช้มากเกินไป เช่น sys, system, dev, default หรือ config

โดยทั่วไปจะใช้ชื่อประเภทโดเมนของกระบวนการที่มีสิทธิ์อ่านหรือเขียนแบบพิเศษไปยังพร็อพเพอร์ตี้ของระบบ ตัวอย่างเช่น สำหรับพร็อพเพอร์ตี้ของระบบที่กระบวนการ vold มีสิทธิ์เขียน โดยทั่วไปจะใช้ vold (ชื่อประเภทโดเมนสำหรับกระบวนการ) เป็นชื่อกลุ่ม

หากจำเป็น ให้เพิ่ม subgroup เพื่อจัดหมวดหมู่พร็อพเพอร์ตี้เพิ่มเติม แต่อย่าใช้คำที่คลุมเครือหรือใช้คำมากเกินไปเพื่ออธิบายองค์ประกอบนี้ (คุณมีsubgroupได้มากกว่า 1 รายการ)

มีการกำหนดชื่อกลุ่มจำนวนมากแล้ว ตรวจสอบ system/sepolicy/private/property_contextsไฟล์และใช้ชื่อกลุ่มที่มีอยู่ หากเป็นไปได้ แทนที่จะสร้างชื่อใหม่ ตารางต่อไปนี้แสดง ตัวอย่างชื่อกลุ่มที่ใช้บ่อย

โดเมน กลุ่ม (และกลุ่มย่อย)
เกี่ยวกับบลูทูธ bluetooth
sysprops จากบรรทัดคำสั่งของเคอร์เนล boot
sysprops ที่ระบุบิลด์ build
ที่เกี่ยวข้องกับโทรศัพท์ telephony
ที่เกี่ยวข้องกับเสียง audio
ที่เกี่ยวข้องกับกราฟิก graphics
เกี่ยวกับ vold vold

ต่อไปนี้คือคำจำกัดความของการใช้ name และ type ในตัวอย่างนิพจน์ทั่วไปก่อนหน้า

[{prefix}.]{group}[.{subgroup}]*.{name}[.{type}]

  • name ระบุพร็อพเพอร์ตี้ของระบบภายในกลุ่ม

  • type เป็นองค์ประกอบที่ไม่บังคับซึ่งอธิบายประเภทหรือเจตนาของพร็อพเพอร์ตี้ระบบ ตัวอย่างเช่น แทนที่จะตั้งชื่อ sysprop เป็น audio.awesome_feature_enabled หรือ audio.awesome_feature ให้เปลี่ยนชื่อเป็น audio.awesome_feature.enabled เพื่อแสดงถึงประเภทและความตั้งใจของพร็อพเพอร์ตี้ระบบ

ไม่มีกฎเฉพาะเกี่ยวกับประเภทที่ต้องใช้ แต่มีคำแนะนำในการใช้งานดังนี้

  • enabled: ใช้ในกรณีที่ประเภทเป็นพร็อพเพอร์ตี้ระบบบูลีนที่ใช้เพื่อเปิดหรือปิดฟีเจอร์
  • config: ใช้ในกรณีที่ต้องการชี้แจงว่าพร็อพเพอร์ตี้ของระบบ ไม่ได้แสดงสถานะแบบไดนามิกของระบบ แต่แสดง ค่าที่กำหนดค่าไว้ล่วงหน้า (เช่น สิ่งที่อ่านได้อย่างเดียว)
  • List: ใช้ในกรณีที่เป็นพร็อพเพอร์ตี้ของระบบที่มีค่าเป็นรายการ
  • Timeoutmillis: ใช้หากเป็นพร็อพเพอร์ตี้ของระบบสำหรับค่าการหมดเวลาในหน่วย มิลลิวินาที

ตัวอย่าง

  • persist.radio.multisim.config
  • drm.service.enabled

บริบทของพร็อพเพอร์ตี้

รูปแบบบริบทของพร็อพเพอร์ตี้ SELinux ใหม่ช่วยให้มีความละเอียดมากขึ้นและมีชื่อที่สื่อความหมายมากขึ้น AOSP ขอแนะนำให้ใช้รูปแบบต่อไปนี้ ซึ่งคล้ายกับที่ใช้สำหรับชื่อพร็อพเพอร์ตี้

{group}[_{subgroup}]*_prop

คำจำกัดความของคำศัพท์มีดังนี้

group และ subgroup มีความหมายเหมือนกับที่กำหนดไว้สำหรับนิพจน์ทั่วไปตัวอย่างก่อนหน้า เช่น vold_config_prop หมายถึงพร็อพเพอร์ตี้ ซึ่งเป็นการกำหนดค่าจากผู้ให้บริการและมีไว้สำหรับตั้งค่าโดย vendor_init ขณะที่ vold_status_prop หรือเพียง vold_prop หมายถึงพร็อพเพอร์ตี้ ซึ่งมีไว้เพื่อแสดงสถานะปัจจุบันของ vold

เมื่อตั้งชื่อบริบทของพร็อพเพอร์ตี้ ให้เลือกชื่อที่แสดงถึงการใช้งานทั่วไปของพร็อพเพอร์ตี้ โดยเฉพาะอย่างยิ่ง ให้หลีกเลี่ยงคำประเภทต่อไปนี้

  • คำที่ดูทั่วไปและคลุมเครือเกินไป เช่น sys, system, default
  • คำที่เข้ารหัสการช่วยเหลือพิเศษโดยตรง เช่น exported, apponly, ro, public, private

ควรใช้ชื่อในรูปแบบ vold_config_prop แทน exported_vold_prop หรือ vold_vendor_writable_prop

ประเภท

ประเภทพร็อพเพอร์ตี้อาจเป็นอย่างใดอย่างหนึ่งต่อไปนี้ตามที่ระบุไว้ในตาราง

ประเภท คำจำกัดความ
บูลีน true หรือ 1 สำหรับจริง false หรือ 0 สำหรับเท็จ
จำนวนเต็ม จำนวนเต็มแบบมีเครื่องหมาย 64 บิต
จำนวนเต็มที่ไม่มีการรับรอง จำนวนเต็มแบบ 64 บิตที่ไม่มีเครื่องหมาย
ดับเบิล จุดลอยตัวแบบความแม่นยำสองเท่า
สตริง สตริง UTF-8 ที่ถูกต้อง
enum ค่าสามารถเป็นสตริง UTF-8 ที่ถูกต้องใดก็ได้โดยไม่มีช่องว่าง
รายการด้านบน ใช้คอมมา (,) เป็นตัวคั่น
ระบบจะจัดเก็บรายการจำนวนเต็ม [1, 2, 3] เป็น 1,2,3

ภายใน ระบบจะจัดเก็บพร็อพเพอร์ตี้ทั้งหมดเป็นสตริง คุณบังคับใช้ประเภทได้โดย ระบุเป็นไฟล์ property_contexts ดูข้อมูลเพิ่มเติมได้ใน property_contexts ในขั้นตอนที่ 3

ขั้นตอนที่ 2: กำหนดระดับการช่วยเหลือพิเศษที่จำเป็น

มีมาโครตัวช่วย 4 รายการที่กำหนดพร็อพเพอร์ตี้

ประเภทการช่วยเหลือพิเศษ ความหมาย
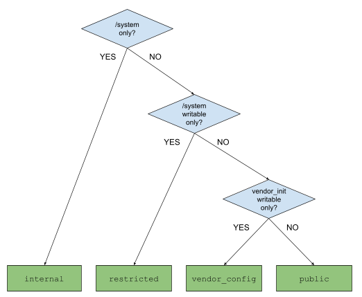
system_internal_prop พร็อพเพอร์ตี้ที่ใช้ใน /system เท่านั้น
system_restricted_prop พร็อพเพอร์ตี้ที่อ่านภายนอก /system แต่ไม่ได้เขียน
system_vendor_config_prop พร็อพเพอร์ตี้ที่อ่านภายนอก /system และเขียนโดย vendor_init เท่านั้น
system_public_prop พร็อพเพอร์ตี้ที่อ่านและเขียนภายนอก /system

กำหนดขอบเขตการเข้าถึงพร็อพเพอร์ตี้ของระบบให้แคบที่สุด ในอดีต การเข้าถึงในวงกว้างส่งผลให้แอปใช้งานไม่ได้และมีช่องโหว่ด้านความปลอดภัย พิจารณาคำถามต่อไปนี้เมื่อกำหนดขอบเขต

  • ต้องคงพร็อพเพอร์ตี้ของระบบนี้ไว้ไหม (หากใช่ เพราะเหตุใด)
  • กระบวนการใดควรมีสิทธิ์เข้าถึงแบบอ่านในพร็อพเพอร์ตี้นี้
  • กระบวนการใดควรมีสิทธิ์เข้าถึงแบบเขียนในพร็อพเพอร์ตี้นี้

ใช้คำถามก่อนหน้าและแผนผังการตัดสินใจต่อไปนี้เป็นเครื่องมือสำหรับ กำหนดขอบเขตการเข้าถึงที่เหมาะสม

แผนผังการตัดสินใจเพื่อกำหนดขอบเขตการเข้าถึง

รูปที่ 1 แผนผังการตัดสินใจเพื่อกำหนดขอบเขตการเข้าถึงพร็อพเพอร์ตี้ของระบบ

ขั้นตอนที่ 3: เพิ่มลงใน system/sepolicy

เมื่อเข้าถึง sysprop, SELinux จะควบคุมการเข้าถึงของกระบวนการ หลังจาก พิจารณาว่าต้องมีระดับการช่วยเหลือพิเศษใด ให้กำหนดบริบทของพร็อพเพอร์ตี้ ใน system/sepolicy พร้อมกับกฎ allow และ neverallow เพิ่มเติม เกี่ยวกับสิ่งที่กระบวนการได้รับ (และไม่ได้รับ) อนุญาตให้อ่านหรือเขียน

ก่อนอื่น ให้กำหนดบริบทของพร็อพเพอร์ตี้ในsystem/sepolicy/public/property.te ไฟล์ หากพร็อพเพอร์ตี้เป็นพร็อพเพอร์ตี้ภายในระบบ ให้กำหนดในไฟล์ system/sepolicy/private/property.te ใช้มาโคร system_[accessibility]_prop([context]) รายการใดรายการหนึ่งที่ให้การเข้าถึงที่จำเป็นของพร็อพเพอร์ตี้ระบบ ตัวอย่างสำหรับไฟล์ system/sepolicy/public/property.te

system_public_prop(audio_foo_prop)
system_vendor_config_prop(audio_bar_prop)

ตัวอย่างการเพิ่มในไฟล์ system/sepolicy/private/property.te

system_internal_prop(audio_baz_prop)

ประการที่ 2 ให้สิทธิ์การอ่านและ (หรือ) การเขียนบริบทพร็อพเพอร์ตี้ ใช้มาโคร set_prop และ get_prop เพื่อให้สิทธิ์เข้าถึงในไฟล์ system/sepolicy/public/{domain}.te หรือ system/sepolicy/private/{domain}.te ใช้ private เมื่อเป็นไปได้ public เหมาะสมเฉพาะในกรณีที่มาโคร set_prop หรือ get_prop ส่งผลต่อโดเมนใดๆ นอกโดเมนหลัก

ตัวอย่างในไฟล์ system/sepolicy/private/audio.te

set_prop(audio, audio_foo_prop)
set_prop(audio, audio_bar_prop)

ตัวอย่างในไฟล์ system/sepolicy/public/domain.te

get_prop(domain, audio_bar_prop)

ประการที่สาม เพิ่มกฎ neverallow เพื่อลดการเข้าถึงที่ กำหนดขอบเขตโดยมาโครเพิ่มเติม ตัวอย่างเช่น สมมติว่าคุณใช้ system_restricted_prop เนื่องจากกระบวนการของผู้ให้บริการต้องอ่านพร็อพเพอร์ตี้ของระบบ หากกระบวนการของผู้ให้บริการทั้งหมดไม่จำเป็นต้องมีสิทธิ์เข้าถึงแบบอ่าน และมีเพียงชุดกระบวนการบางอย่างเท่านั้นที่จำเป็นต้องมี (เช่น vendor_init) ให้ห้ามกระบวนการของผู้ให้บริการที่ไม่จำเป็นต้องมีสิทธิ์เข้าถึงแบบอ่าน

ใช้ไวยากรณ์ต่อไปนี้เพื่อจำกัดสิทธิ์การเขียนและการอ่าน

วิธีจำกัดสิทธิ์การเขียน

neverallow [domain] [context]:property_service set;

วิธีจำกัดสิทธิ์เข้าถึงแบบอ่าน

neverallow [domain] [context]:file no_rw_file_perms;

วางกฎ neverallow ในไฟล์ system/sepolicy/private/{domain}.te หากกฎ neverallow เชื่อมโยงกับโดเมนที่เฉพาะเจาะจง สำหรับกฎ neverallow ที่กว้างขึ้น ให้ใช้ โดเมนทั่วไป เช่น โดเมนต่อไปนี้ในทุกที่ที่เหมาะสม

  • system/sepolicy/private/property.te
  • system/sepolicy/private/coredomain.te
  • system/sepolicy/private/domain.te

วางโค้ดต่อไปนี้ในไฟล์ system/sepolicy/private/audio.te

neverallow {
    domain -init -audio
} {audio_foo_prop audio_bar_prop}:property_service set;

วางโค้ดต่อไปนี้ในไฟล์ system/sepolicy/private/property.te

neverallow {
    domain -coredomain -vendor_init
} audio_prop:file no_rw_file_perms;

โปรดทราบว่า {domain -coredomain} จะบันทึกกระบวนการของผู้ให้บริการทั้งหมด ดังนั้น {domain -coredomain -vendor_init} หมายถึง "กระบวนการของผู้ให้บริการทั้งหมดยกเว้น vendor_init"

สุดท้าย ให้เชื่อมโยงพร็อพเพอร์ตี้ของระบบกับบริบทของพร็อพเพอร์ตี้ ซึ่งจะช่วยให้มั่นใจได้ว่าสิทธิ์เข้าถึงที่ได้รับและกฎ neverallow ที่ใช้กับบริบทของพร็อพเพอร์ตี้จะใช้กับพร็อพเพอร์ตี้จริง โดยเพิ่มรายการลงในไฟล์ property_contexts ซึ่งเป็นไฟล์ที่อธิบายการแมประหว่างพร็อพเพอร์ตี้ของระบบกับบริบทของพร็อพเพอร์ตี้ ในไฟล์นี้ คุณสามารถระบุพร็อพเพอร์ตี้เดียวหรือคำนำหน้าสำหรับพร็อพเพอร์ตี้ที่จะแมปกับบริบทได้

ไวยากรณ์สำหรับการแมปพร็อพเพอร์ตี้เดียวมีดังนี้

[property_name] u:object_r:[context_name]:s0 exact [type]

ไวยากรณ์สำหรับการแมปคำนำหน้ามีดังนี้

[property_name_prefix] u:object_r:[context_name]:s0 prefix [type]

คุณระบุประเภทของพร็อพเพอร์ตี้ได้ ซึ่งอาจเป็นอย่างใดอย่างหนึ่งต่อไปนี้

  • bool
  • int
  • uint
  • double
  • enum [list of possible values...]
  • string (ใช้ string สำหรับพร็อพเพอร์ตี้รายการ)

ตรวจสอบว่าทุกรายการมีประเภทที่กำหนดไว้ทุกครั้งที่เป็นไปได้ เนื่องจากtype จะ บังคับใช้เมื่อตั้งค่า property ตัวอย่างต่อไปนี้แสดงวิธีเขียน การแมป

# binds a boolean property "ro.audio.status.enabled"
# to the context "audio_foo_prop"
ro.audio.status.enabled u:object_r:audio_foo_prop:s0 exact bool

# binds a boolean property "vold.decrypt.status"
# to the context "vold_foo_prop"
# The property can only be set to one of these: on, off, unknown
vold.decrypt.status u:object_r:vold_foo_prop:s0 exact enum on off unknown

# binds any properties starting with "ro.audio.status."
# to the context "audio_bar_prop", such as
# "ro.audio.status.foo", or "ro.audio.status.bar.baz", and so on.
ro.audio.status. u:object_r:audio_bar_prop:s0 prefix

เมื่อรายการที่ตรงกันทุกประการและรายการคำนำหน้าขัดแย้งกัน รายการที่ตรงกันทุกประการจะมี ลำดับความสำคัญสูงกว่า ดูตัวอย่างเพิ่มเติมได้ที่ system/sepolicy/private/property_contexts

ขั้นตอนที่ 4: กำหนดข้อกำหนดด้านความเสถียร

ความเสถียรเป็นอีกแง่มุมหนึ่งของพร็อพเพอร์ตี้ระบบ และแตกต่างจาก การช่วยเหลือพิเศษ ความเสถียรคือการพิจารณาว่าพร็อพเพอร์ตี้ของระบบสามารถเปลี่ยนแปลงได้หรือไม่ (เช่น เปลี่ยนชื่อ หรือแม้แต่นำออก) ในอนาคต ซึ่งเป็นสิ่งสำคัญอย่างยิ่งเมื่อระบบปฏิบัติการ Android กลายเป็นแบบแยกส่วน Treble ช่วยให้สามารถอัปเดตพาร์ติชันระบบ ผู้ให้บริการ และผลิตภัณฑ์แยกกันได้ Mainline จะแยกส่วนบางส่วนของระบบปฏิบัติการเป็นโมดูลที่อัปเดตได้ (ใน APEX หรือ APK)

หากพร็อพเพอร์ตี้ของระบบใช้กับซอฟต์แวร์ที่อัปเดตได้ เช่น ในพาร์ติชันระบบและพาร์ติชันของผู้ให้บริการ พร็อพเพอร์ตี้นั้นต้องเสถียร แต่หากใช้เฉพาะภายใน เช่น โมดูล Mainline ที่เฉพาะเจาะจง คุณจะเปลี่ยนชื่อ ประเภท หรือบริบทของพร็อพเพอร์ตี้ และนำออกได้ด้วย

ถามคำถามต่อไปนี้เพื่อพิจารณาความเสถียรของพร็อพเพอร์ตี้ของระบบ

  • คุณต้องการให้พาร์ทเนอร์กำหนดค่าพร็อพเพอร์ตี้ของระบบนี้ (หรือกำหนดค่า แตกต่างกันในแต่ละอุปกรณ์) หรือไม่ หากมี ต้องเป็นเวอร์ชันที่เสถียร
  • คุณต้องการให้โค้ด (ไม่ใช่กระบวนการ) ที่อยู่ในพาร์ติชันที่ไม่ใช่ระบบ เช่น vendor.img หรือ product.img เขียนหรืออ่านพร็อพเพอร์ตี้ของระบบที่กำหนดโดย AOSP นี้หรือไม่ หากมี ต้องเป็นเวอร์ชันที่เสถียร
  • มีการเข้าถึงพร็อพเพอร์ตี้ของระบบนี้ในโมดูล Mainline หรือในโมดูล Mainline และส่วนที่อัปเดตไม่ได้ของแพลตฟอร์มหรือไม่ หากมี ต้องเป็นเวอร์ชันที่เสถียร

สำหรับพร็อพเพอร์ตี้ของระบบที่เสถียร ให้กำหนดแต่ละรายการอย่างเป็นทางการเป็น API และใช้ API เพื่อเข้าถึงพร็อพเพอร์ตี้ของระบบตามที่อธิบายไว้ใน ขั้นตอนที่ 6

ขั้นตอนที่ 5: ตั้งค่าพร็อพเพอร์ตี้ในเวลาบิลด์

ตั้งค่าพร็อพเพอร์ตี้ในเวลาบิลด์ด้วยตัวแปร Makefile ในทางเทคนิค ค่า จะอยู่ใน {partition}/build.prop จากนั้น init อ่าน {partition}/build.prop เพื่อตั้งค่าพร็อพเพอร์ตี้ ตัวแปรดังกล่าวมี 2 ชุด ได้แก่ PRODUCT_{PARTITION}_PROPERTIES และ TARGET_{PARTITION}_PROP

PRODUCT_{PARTITION}_PROPERTIES มีรายการค่าพร็อพเพอร์ตี้ ไวยากรณ์ คือ {prop}={value} หรือ {prop}?={value}

{prop}={value} เป็นการกำหนดปกติซึ่งช่วยให้มั่นใจได้ว่า {prop} จะตั้งค่าเป็น {value} โดยพร็อพเพอร์ตี้เดียวจะมีการกำหนดดังกล่าวได้เพียง 1 รายการ

{prop}?={value} เป็นงานที่ไม่บังคับ {prop} จะตั้งค่าเป็น {value} ก็ต่อเมื่อ ไม่มีงาน {prop}={value} หากมีการกำหนดค่าที่ไม่บังคับหลายรายการ รายการแรกจะเป็นผู้ชนะ

# sets persist.traced.enable to 1 with system/build.prop
PRODUCT_SYSTEM_PROPERTIES += persist.traced.enable=1

# sets ro.zygote to zygote32 with system/build.prop
# but only when there are no other assignments to ro.zygote
# optional are useful when giving a default value to a property
PRODUCT_SYSTEM_PROPERTIES += ro.zygote?=zygote32

# sets ro.config.low_ram to true with vendor/build.prop
PRODUCT_VENDOR_PROPERTIES += ro.config.low_ram=true

TARGET_{PARTITION}_PROP มีรายการไฟล์ซึ่งส่งไปยัง {partition}/build.prop โดยตรง แต่ละไฟล์จะมีรายการคู่ {prop}={value}

# example.prop

ro.cp_system_other_odex=0
ro.adb.secure=0
ro.control_privapp_permissions=disable

# emits example.prop to system/build.prop
TARGET_SYSTEM_PROP += example.prop

ดูรายละเอียดเพิ่มเติมได้ที่ build/make/core/sysprop.mk

ขั้นตอนที่ 6: เข้าถึงพร็อพเพอร์ตี้ที่รันไทม์

อ่านและเขียนพร็อพเพอร์ตี้ได้ในรันไทม์

สคริปต์เริ่มต้น

ไฟล์สคริปต์เริ่มต้น (โดยปกติคือไฟล์ *.rc) สามารถอ่านพร็อพเพอร์ตี้ได้โดยใช้ ${prop} หรือ ${prop:-default} สามารถตั้งค่าการดำเนินการที่จะทำงานเมื่อใดก็ตามที่พร็อพเพอร์ตี้มีค่า ที่เฉพาะเจาะจง และสามารถเขียนพร็อพเพอร์ตี้ได้โดยใช้คำสั่ง setprop

# when persist.device_config.global_settings.sys_traced becomes 1,
# set persist.traced.enable to 1
on property:persist.device_config.global_settings.sys_traced=1
    setprop persist.traced.enable 1

# when security.perf_harden becomes 0,
# write /proc/sys/kernel/sample_rate to the value of
# debug.sample_rate. If it's empty, write -100000 instead
on property:security.perf_harden=0
    write /proc/sys/kernel/sample_rate ${debug.sample_rate:-100000}

คำสั่ง Shell getprop และ setprop

คุณใช้คำสั่งเชลล์ getprop หรือ setprop ตามลำดับเพื่ออ่านหรือเขียนพร็อพเพอร์ตี้ได้ ดูรายละเอียดเพิ่มเติมได้โดยเรียกใช้ getprop --help หรือ setprop --help

$ adb shell getprop ro.vndk.version
$
$ adb shell setprop security.perf_harden 0

Sysprop เป็น API สำหรับ C++/Java/Rust

เมื่อใช้ sysprop เป็น API คุณจะกำหนดพร็อพเพอร์ตี้ของระบบและใช้ API ที่สร้างขึ้นโดยอัตโนมัติได้ ซึ่งเป็น API ที่เจาะจงและมีการพิมพ์ การตั้งค่า scope ด้วย Public ยังทำให้ API ที่สร้างขึ้นพร้อมใช้งานสำหรับโมดูลต่างๆ ข้ามขอบเขต และช่วยให้มั่นใจได้ถึงความเสถียรของ API ตัวอย่าง.syspropไฟล์ Android.bp โมดูล และโค้ด C++, Java และ Rust ที่ใช้ไฟล์และโมดูลดังกล่าวมีดังนี้

# AudioProps.sysprop
# module becomes static class (Java) / namespace (C++) for serving API
module: "android.sysprop.AudioProps"
# owner can be Platform or Vendor or Odm
owner: Platform
# one prop defines one property
prop {
    prop_name: "ro.audio.volume.level"
    type: Integer
    scope: Public
    access: ReadWrite
    api_name: "volume_level"
}

// Android.bp
sysprop_library {
    name: "AudioProps",
    srcs: ["android/sysprop/AudioProps.sysprop"],
    property_owner: "Platform",
}

// Rust, Java and C++ modules can link against the sysprop_library
rust_binary {
    rustlibs: ["libaudioprops_rust"],
    
}

java_library {
    static_libs: ["AudioProps"],
    
}

cc_binary {
    static_libs: ["libAudioProps"],
    
}
// Rust code accessing generated API.
// Get volume. Use 50 as the default value.
let vol = audioprops::volume_level()?.unwrap_or_else(50);
// Java codes accessing generated API
// get volume. use 50 as the default value.
int vol = android.sysprop.AudioProps.volume_level().orElse(50);
// add 10 to the volume level.
android.sysprop.AudioProps.volume_level(vol + 10);
// C++ codes accessing generated API
// get volume. use 50 as the default value.
int vol = android::sysprop::AudioProps::volume_level().value_or(50);
// add 10 to the volume level.
android::sysprop::AudioProps::volume_level(vol + 10);

ดูข้อมูลเพิ่มเติมได้ที่ติดตั้งใช้งานพร็อพเพอร์ตี้ของระบบเป็น API

ฟังก์ชันและเมธอดพร็อพเพอร์ตี้ระดับต่ำของ C/C++, Java และ Rust

หากเป็นไปได้ ให้ใช้ Sysprop เป็น API แม้ว่าคุณจะใช้ฟังก์ชัน C/C++ หรือ Rust ระดับต่ำ หรือเมธอด Java ระดับต่ำได้ก็ตาม

libc, libbase และ libcutils มีฟังก์ชันพร็อพเพอร์ตี้ของระบบ C++ libc มี API พื้นฐาน ส่วนฟังก์ชัน libbase และ libcutils เป็น Wrapper หากเป็นไปได้ ให้ใช้libbaseฟังก์ชัน sysprop เนื่องจากเป็นวิธีที่สะดวกที่สุด และไบนารีของโฮสต์สามารถใช้libbaseฟังก์ชันได้ ดูรายละเอียดเพิ่มเติมได้ที่ sys/system_properties.h (libc), android-base/properties.h (libbase) และ cutils/properties.h (libcutils)

คลาส android.os.SystemProperties มีเมธอดพร็อพเพอร์ตี้ของระบบ Java

rustutils::system_properties โมดูลมีฟังก์ชันและประเภทพร็อพเพอร์ตี้ของระบบ Rust

ภาคผนวก: เพิ่มพร็อพเพอร์ตี้เฉพาะผู้ให้บริการ

พาร์ทเนอร์ (รวมถึง Googler ที่ทำงานในบริบทของการพัฒนา Pixel) ต้องการกำหนดพร็อพเพอร์ตี้ของระบบที่เฉพาะเจาะจงกับฮาร์ดแวร์ (หรือเฉพาะเจาะจงกับอุปกรณ์) พร็อพเพอร์ตี้เฉพาะของผู้ให้บริการคือพร็อพเพอร์ตี้ที่พาร์ทเนอร์เป็นเจ้าของซึ่งมีเฉพาะในฮาร์ดแวร์หรืออุปกรณ์ของพาร์ทเนอร์เอง ไม่ใช่ของแพลตฟอร์ม เนื่องจากฟีเจอร์เหล่านี้ขึ้นอยู่กับฮาร์ดแวร์หรืออุปกรณ์ จึงมีไว้สำหรับใช้ภายในพาร์ติชัน /vendor หรือ /odm

ตั้งแต่ Project Treble เป็นต้นมา เราได้แยกพร็อพเพอร์ตี้แพลตฟอร์มและพร็อพเพอร์ตี้ของผู้ให้บริการออกจากกันโดยสิ้นเชิงเพื่อไม่ให้เกิดความขัดแย้ง ต่อไปนี้จะอธิบายวิธี กำหนดพร็อพเพอร์ตี้ของผู้ให้บริการ และระบุพร็อพเพอร์ตี้ของผู้ให้บริการที่ต้องใช้เสมอ

เนมสเปซในชื่อพร็อพเพอร์ตี้และชื่อบริบท

พร็อพเพอร์ตี้ของผู้ให้บริการทั้งหมดต้องขึ้นต้นด้วยคำนำหน้าต่อไปนี้เพื่อป้องกัน การชนกันระหว่างพร็อพเพอร์ตี้เหล่านั้นกับพร็อพเพอร์ตี้ของพาร์ติชันอื่นๆ

  • ctl.odm.
  • ctl.vendor.
  • ctl.start$odm.
  • ctl.start$vendor.
  • ctl.stop$odm.
  • ctl.stop$vendor.
  • init.svc.odm.
  • init.svc.vendor.
  • ro.odm.
  • ro.vendor.
  • odm.
  • persist.odm.
  • persist.vendor.
  • vendor.

โปรดทราบว่าเราอนุญาตให้ใช้ ro.hardware. เป็นคำนำหน้าได้ แต่ใช้ได้เพื่อความเข้ากันได้เท่านั้น อย่าใช้พร็อพเพอร์ตี้นี้กับพร็อพเพอร์ตี้ปกติ

ตัวอย่างต่อไปนี้ทั้งหมดใช้คำนำหน้าที่ระบุไว้ก่อนหน้านี้

  • vendor.display.primary_red
  • persist.vendor.faceauth.use_disk_cache
  • ro.odm.hardware.platform

บริบทพร็อพเพอร์ตี้ของผู้ให้บริการทั้งหมดต้องขึ้นต้นด้วย vendor_ ซึ่งยังใช้เพื่อ ความเข้ากันได้ด้วย ตัวอย่างมีดังนี้

  • vendor_radio_prop
  • vendor_faceauth_prop
  • vendor_usb_prop

ผู้ให้บริการมีหน้าที่ตั้งชื่อและดูแลพร็อพเพอร์ตี้ ดังนั้นให้ทำตามรูปแบบที่แนะนำในขั้นตอนที่ 2 นอกเหนือจากข้อกำหนดของเนมสเปซของผู้ให้บริการ

กฎ SEPolicy และ property_contexts เฉพาะผู้ให้บริการ

คุณกำหนดพร็อพเพอร์ตี้ของผู้ให้บริการได้โดยใช้มาโคร vendor_internal_prop วางกฎเฉพาะของผู้ให้บริการที่คุณกำหนดไว้ในไดเรกทอรี BOARD_VENDOR_SEPOLICY_DIRS ตัวอย่างเช่น สมมติว่าคุณกําลังกําหนดพร็อพเพอร์ตี้ faceauth ของผู้ให้บริการใน Coral

ในไฟล์ BoardConfig.mk (หรือในไฟล์ BoardConfig.mk ใดๆ ที่รวมอยู่) ให้ใส่ข้อมูลต่อไปนี้

BOARD_VENDOR_SEPOLICY_DIRS := device/google/coral-sepolicy

ในไฟล์ device/google/coral-sepolicy/private/property.te ให้ใส่ข้อมูลต่อไปนี้

vendor_internal_prop(vendor_faceauth_prop)

ในไฟล์ device/google/coral-sepolicy/private/property_contexts ให้ใส่ข้อมูลต่อไปนี้

vendor.faceauth.trace u:object_r:vendor_faceauth_prop:s0 exact bool

ข้อจำกัดของพร็อพเพอร์ตี้ของผู้ให้บริการ

เนื่องจากพาร์ติชันระบบและผลิตภัณฑ์ไม่สามารถขึ้นอยู่กับผู้ให้บริการได้ คุณจึงไม่ควรอนุญาตให้เข้าถึงพร็อพเพอร์ตี้ของผู้ให้บริการจากพาร์ติชัน system, system-ext หรือ product

ภาคผนวก: เปลี่ยนชื่อพร็อพเพอร์ตี้ที่มีอยู่

เมื่อต้องเลิกใช้งานพร็อพเพอร์ตี้และย้ายไปใช้พร็อพเพอร์ตี้ใหม่ ให้ใช้ Sysprop เป็น API เพื่อเปลี่ยนชื่อพร็อพเพอร์ตี้ที่มีอยู่ ซึ่งจะคงความเข้ากันได้แบบย้อนหลังโดย ระบุทั้งชื่อเดิมและชื่อพร็อพเพอร์ตี้ใหม่ โดยคุณสามารถ ตั้งชื่อเดิมได้โดยใช้ฟิลด์ legacy_prop_name ในไฟล์ .sysprop API ที่สร้างขึ้นจะพยายามอ่าน prop_name และใช้ legacy_prop_name หากไม่มี prop_name

ตัวอย่างเช่น ขั้นตอนต่อไปนี้จะเปลี่ยนชื่อ awesome_feature_foo_enabled เป็น foo.awesome_feature.enabled

ในไฟล์ foo.sysprop

module: "android.sysprop.foo"
owner: Platform
prop {
    api_name: "is_awesome_feature_enabled"
    type: Boolean
    scope: Public
    access: Readonly
    prop_name: "foo.awesome_feature.enabled"
    legacy_prop_name: "awesome_feature_foo_enabled"
}

ในโค้ด C++

// is_awesome_feature_enabled() reads "foo.awesome_feature.enabled".
// If it doesn't exist, reads "awesome_feature_foo_enabled" instead
using android::sysprop::foo;

bool enabled = foo::is_awesome_feature_enabled().value_or(false);

โปรดทราบข้อควรระวังต่อไปนี้

  • ประการแรก คุณเปลี่ยนประเภทของ Sysprop ไม่ได้ เช่น คุณเปลี่ยนพร็อพ int เป็นพร็อพ string ไม่ได้ แต่เปลี่ยนชื่อได้

  • ประการที่ 2 เฉพาะ API การอ่านเท่านั้นที่จะเปลี่ยนไปใช้ชื่อเดิม API การเขียนจะไม่ ย้อนกลับ หาก sysprop เป็นแบบเขียนได้ คุณจะเปลี่ยนชื่อไม่ได้