Adicionar propriedades do sistema

Esta página fornece um método canônico para adicionar ou definir propriedades do sistema no Android, com diretrizes para refatorar propriedades do sistema. Use as diretrizes ao refatorar, a menos que você tenha um problema de compatibilidade que exija o contrário.

Etapa 1: definir a propriedade do sistema

Ao adicionar uma propriedade do sistema, escolha um nome para ela e a associe a um contexto de propriedade do SELinux. Se não houver um contexto adequado, crie um novo. O nome é usado ao acessar a propriedade. O contexto da propriedade é usado para controlar a acessibilidade em termos de SELinux. Os nomes podem ser qualquer string, mas o AOSP recomenda que você siga um formato estruturado para deixar tudo claro.

Nome da propriedade

Use este formato com o formato snake_case:

[{prefix}.]{group}[.{subgroup}]*.{name}[.{type}]

Use "" (omitido), ro (para propriedades definidas apenas uma vez) ou persist (para propriedades que persistem em reinicializações) para o elemento prefix.

Avisos

Use ro somente quando tiver certeza de que não precisará que prefix seja gravável no futuro. ** Não especifique o prefixo ro.** Em vez disso, use sepolicy para tornar prefix somente leitura (em outras palavras, gravável apenas por init).

Use persist somente quando tiver certeza de que o valor precisa ser mantido em reiniciamentos e que usar as propriedades do sistema é sua única opção.

O Google analisa estritamente as propriedades do sistema que têm propriedades ro ou persist.

O termo group é usado para agregar propriedades relacionadas. O objetivo é ser um nome de subsistema semelhante ao uso de audio ou telephony. Não use termos ambíguos ou sobrecarregados, como sys, system, dev, default ou config.

É prática comum usar o nome do tipo de domínio de um processo que tenha acesso exclusivo de leitura ou gravação às propriedades do sistema. Por exemplo, para as propriedades do sistema em que o processo vold tem acesso de gravação, é comum usar vold (o nome do tipo de domínio para o processo) como o nome do grupo.

Se necessário, adicione subgroup para categorizar ainda mais as propriedades, mas evite termos ambíguos ou sobrecarregados para descrever esse elemento. Também é possível ter mais de um subgroup.

Muitos nomes de grupos já foram definidos. Verifique o arquivo system/sepolicy/private/property_contexts e use os nomes de grupo atuais sempre que possível, em vez de criar novos. A tabela a seguir fornece exemplos de nomes de grupos usados com frequência.

Domínio Grupo (e subgrupo)
relacionado ao Bluetooth bluetooth
sysprops do cmdline do kernel boot
sysprops que identificam um build build
relacionado à telefonia telephony
relacionado a áudio audio
relacionados a gráficos graphics
relacionado ao vold vold

O exemplo a seguir define o uso de name e type no exemplo de regex anterior.

[{prefix}.]{group}[.{subgroup}]*.{name}[.{type}]

  • name identifica uma propriedade do sistema em um grupo.

  • type é um elemento opcional que esclarece o tipo ou a intenção da propriedade do sistema. Por exemplo, em vez de nomear um sysprop como audio.awesome_feature_enabled ou apenas audio.awesome_feature, renomeie-o como audio.awesome_feature.enabled para refletir o tipo e a intent da propriedade do sistema.

Não há uma regra específica sobre o tipo que precisa ser usado. Estas são recomendações de uso:

  • enabled: use se o tipo for uma propriedade do sistema booleana usada para ativar ou desativar um recurso.
  • config: use se a intenção for esclarecer que a propriedade do sistema não representa um estado dinâmico do sistema. Ela representa um valor pré-configurado (por exemplo, uma coisa somente leitura).
  • List: use se for uma propriedade do sistema cujo valor é uma lista.
  • Timeoutmillis: use se for uma propriedade do sistema para um valor de tempo limite em unidades de ms.

Exemplos:

  • persist.radio.multisim.config
  • drm.service.enabled

Contexto da propriedade

O novo esquema de contexto de propriedade do SELinux permite uma granularidade mais refinada e nomes mais descritivos. Semelhante ao que é usado para nomes de propriedades, o AOSP recomenda o seguinte formato:

{group}[_{subgroup}]*_prop

Os termos são definidos da seguinte maneira:

group e subgroup têm o mesmo significado definido para o exemplo de regex anterior. Por exemplo, vold_config_prop significa propriedades que são configurações de um fornecedor e que devem ser definidas por vendor_init, enquanto vold_status_prop ou apenas vold_prop significa propriedades que vão expor o status atual de vold.

Ao nomear um contexto de propriedade, escolha nomes que reflitam o uso geral das propriedades. Evite os seguintes tipos de termos:

  • Termos que parecem muito gerais e ambíguos, como sys, system, default.
  • Termos que codificam diretamente a acessibilidade, como exported, apponly, ro, public e private.

Prefira nomes como vold_config_prop para exported_vold_prop ou vold_vendor_writable_prop.

Tipo

Um tipo de propriedade pode ser um dos seguintes, conforme listado na tabela.

Tipo Definição
Booleano true ou 1 para verdadeiro, false ou 0 para falso
Número inteiro Inteiro de 64 bits assinado
Número inteiro sem sinal Inteiro não assinado de 64 bits
Duplo ponto flutuante de dupla precisão
String qualquer string UTF-8 válida
enum Os valores podem ser qualquer string UTF-8 válida sem espaços
Lista acima Uma vírgula (,) é usada como delimitador
A lista de números inteiros [1, 2, 3] é armazenada como 1,2,3

Internamente, todas as propriedades são armazenadas como strings. É possível aplicar o tipo especificando-o como um arquivo property_contexts. Para mais informações, consulte property_contexts na Etapa 3.

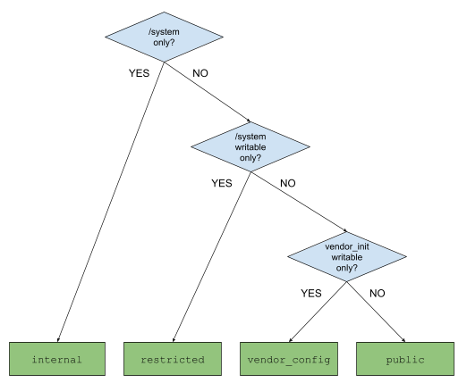
Etapa 2: determinar os níveis de acessibilidade necessários

Há quatro macros auxiliares que definem uma propriedade.

Tipo de acessibilidade Significado
system_internal_prop Propriedades usadas apenas em /system
system_restricted_prop Propriedades que são lidas fora de /system, mas não gravadas
system_vendor_config_prop Propriedades que são lidas fora de /system e gravadas apenas por vendor_init
system_public_prop Propriedades que são lidas e gravadas fora de /system

Limite o acesso às propriedades do sistema o mínimo possível. No passado, o acesso amplo resultava em falhas de apps e vulnerabilidades de segurança. Considere as seguintes perguntas ao definir o escopo:

  • Essa propriedade do sistema precisa ser mantida? Se sim, por quê?
  • Qual processo deve ter acesso de leitura a essa propriedade?
  • Qual processo precisa ter acesso de gravação a essa propriedade?

Use as perguntas anteriores e a árvore de decisão a seguir como ferramentas para determinar um escopo adequado para acesso.

Árvore de decisão para determinar o escopo do acesso

Figura 1. Árvore de decisão para determinar o escopo de acesso às propriedades do sistema

Etapa 3: adicionar ao system/sepolicy

Ao acessar o sysprop, o SELinux controla a acessibilidade dos processos. Depois de determinar qual nível de acessibilidade é necessário, defina contextos de propriedade em system/sepolicy, junto com outras regras allow e neverallow sobre o que os processos podem (ou não) ler ou gravar.

Primeiro, defina o contexto da propriedade no arquivo system/sepolicy/public/property.te. Se a propriedade for interna do sistema, defina-a no arquivo system/sepolicy/private/property.te. Use uma das macros system_[accessibility]_prop([context]) que fornecem a acessibilidade necessária para a propriedade do sistema. Confira um exemplo do arquivo system/sepolicy/public/property.te:

system_public_prop(audio_foo_prop)
system_vendor_config_prop(audio_bar_prop)

Exemplo para adicionar ao arquivo system/sepolicy/private/property.te:

system_internal_prop(audio_baz_prop)

Em segundo lugar, conceda acesso de leitura e/ou gravação ao contexto da propriedade. Use macros set_prop e get_prop para conceder acesso no arquivo system/sepolicy/public/{domain}.te ou system/sepolicy/private/{domain}.te. Use private sempre que possível. O public é adequado apenas se a macro set_prop ou get_prop afetar domínios fora do domínio principal.

Por exemplo, no arquivo system/sepolicy/private/audio.te:

set_prop(audio, audio_foo_prop)
set_prop(audio, audio_bar_prop)

Por exemplo, no arquivo system/sepolicy/public/domain.te:

get_prop(domain, audio_bar_prop)

Terceiro, adicione algumas regras de nunca permitir para reduzir ainda mais a acessibilidade escopo pela macro. Por exemplo, suponha que você tenha usado system_restricted_prop porque as propriedades do sistema precisam ser lidas pelos processos do fornecedor. Se o acesso de leitura não for necessário para todos os processos do fornecedor e apenas para um determinado conjunto de processos (como vendor_init), proíba os processos do fornecedor que não precisam do acesso de leitura.

Use a seguinte sintaxe para restringir o acesso de leitura e gravação:

Para restringir o acesso de gravação:

neverallow [domain] [context]:property_service set;

Para restringir o acesso de leitura:

neverallow [domain] [context]:file no_rw_file_perms;

Coloque regras de nunca permitir no arquivo system/sepolicy/private/{domain}.te se a regra de nunca permitir for vinculada a um domínio específico. Para regras mais amplas de nunca permitir, use domínios gerais, como estes, sempre que apropriado:

  • system/sepolicy/private/property.te
  • system/sepolicy/private/coredomain.te
  • system/sepolicy/private/domain.te

No arquivo system/sepolicy/private/audio.te, coloque o seguinte:

neverallow {
    domain -init -audio
} {audio_foo_prop audio_bar_prop}:property_service set;

No arquivo system/sepolicy/private/property.te, coloque o seguinte:

neverallow {
    domain -coredomain -vendor_init
} audio_prop:file no_rw_file_perms;

{domain -coredomain} captura todos os processos do fornecedor. Portanto, {domain -coredomain -vendor_init} significa "todos os processos do fornecedor exceto vendor_init".

Por fim, associe uma propriedade do sistema ao contexto da propriedade. Isso garante que o acesso concedido e as regras de nunca permitir aplicadas aos contextos de propriedade sejam aplicados às propriedades reais. Para fazer isso, adicione uma entrada ao arquivo property_contexts, que descreve o mapeamento entre propriedades do sistema e contextos de propriedade. Nesse arquivo, você pode especificar uma única propriedade ou um prefixo para que as propriedades sejam mapeadas em um contexto.

Esta é a sintaxe para mapear uma única propriedade:

[property_name] u:object_r:[context_name]:s0 exact [type]

Esta é a sintaxe para mapear um prefixo:

[property_name_prefix] u:object_r:[context_name]:s0 prefix [type]

Você pode especificar o tipo da propriedade, que pode ser um dos seguintes:

  • bool
  • int
  • uint
  • double
  • enum [list of possible values...]
  • string (use string para propriedades de lista)

Verifique se todas as entradas têm o tipo designado sempre que possível, já que type é forçado ao definir property. O exemplo a seguir mostra como gravar um mapeamento:

# binds a boolean property "ro.audio.status.enabled"
# to the context "audio_foo_prop"
ro.audio.status.enabled u:object_r:audio_foo_prop:s0 exact bool

# binds a boolean property "vold.decrypt.status"
# to the context "vold_foo_prop"
# The property can only be set to one of these: on, off, unknown
vold.decrypt.status u:object_r:vold_foo_prop:s0 exact enum on off unknown

# binds any properties starting with "ro.audio.status."
# to the context "audio_bar_prop", such as
# "ro.audio.status.foo", or "ro.audio.status.bar.baz", and so on.
ro.audio.status. u:object_r:audio_bar_prop:s0 prefix

Quando uma entrada exata e uma entrada de prefixo entram em conflito, a entrada exata tem precedência. Para mais exemplos, consulte system/sepolicy/private/property_contexts.

Etapa 4: determinar os requisitos de estabilidade

A estabilidade é outro aspecto das propriedades do sistema e é diferente da acessibilidade. A estabilidade diz respeito à possibilidade de uma propriedade do sistema ser alterada (por exemplo, renomeada ou até mesmo removida) no futuro. Isso é particularmente importante à medida que o SO Android se torna modular. Com o Treble, as partições do sistema, do fornecedor e do produto podem ser atualizadas de forma independente. Com a Mainline, algumas partes do SO são modularizadas como módulos atualizáveis (em APEXes ou APKs).

Se uma propriedade do sistema for usada em partes atualizáveis do software, por exemplo, em partições do sistema e do fornecedor, ela precisa ser estável. No entanto, se ele for usado apenas em um módulo Mainline específico, por exemplo, é possível mudar o nome, o tipo ou os contextos de propriedade e até mesmo removê-lo.

Faça as seguintes perguntas para determinar a estabilidade de uma propriedade do sistema:

  • Essa propriedade do sistema precisa ser configurada pelos parceiros (ou configurada de maneira diferente para cada dispositivo)? Se sim, ele precisa ser estável.
  • Essa propriedade do sistema definida pelo AOSP é destinada a ser gravada ou lida em código (não em processo) que existe em partições que não são do sistema, como vendor.img ou product.img? Se sim, ele precisa ser estável.
  • Essa propriedade do sistema é acessada em módulos Mainline ou em um módulo Mainline e na parte não atualizável da plataforma? Se sim, ele precisa ser estável.

Para as propriedades estáveis do sistema, defina cada uma como uma API e use a API para acessar a propriedade do sistema, conforme explicado na Etapa 6.

Etapa 5: definir propriedades no momento da build

Defina propriedades no tempo de build com variáveis de makefile. Tecnicamente, os valores são integrados ao {partition}/build.prop. Em seguida, init{partition}/build.prop para definir as propriedades. Há dois conjuntos de variáveis dessas: PRODUCT_{PARTITION}_PROPERTIES e TARGET_{PARTITION}_PROP.

PRODUCT_{PARTITION}_PROPERTIES contém uma lista de valores de propriedade. A sintaxe é {prop}={value} ou {prop}?={value}.

{prop}={value} é uma atribuição normal que garante que {prop} seja definido como {value}. Só é possível fazer uma atribuição desse tipo por propriedade.

{prop}?={value} é uma atividade opcional. {prop} é definido como {value} somente se não houver nenhuma atividade {prop}={value}. Se houver várias atribuições opcionais, a primeira será usada.

# sets persist.traced.enable to 1 with system/build.prop
PRODUCT_SYSTEM_PROPERTIES += persist.traced.enable=1

# sets ro.zygote to zygote32 with system/build.prop
# but only when there are no other assignments to ro.zygote
# optional are useful when giving a default value to a property
PRODUCT_SYSTEM_PROPERTIES += ro.zygote?=zygote32

# sets ro.config.low_ram to true with vendor/build.prop
PRODUCT_VENDOR_PROPERTIES += ro.config.low_ram=true

TARGET_{PARTITION}_PROP contém uma lista de arquivos, que é emitida diretamente para {partition}/build.prop. Cada arquivo contém uma lista de pares {prop}={value}.

# example.prop

ro.cp_system_other_odex=0
ro.adb.secure=0
ro.control_privapp_permissions=disable

# emits example.prop to system/build.prop
TARGET_SYSTEM_PROP += example.prop

Para mais detalhes, consulte build/make/core/sysprop.mk.

Etapa 6: acessar propriedades no momento da execução

As propriedades podem ser lidas e gravadas no momento da execução.

Scripts de inicialização

Os arquivos de script de inicialização (geralmente arquivos *.rc) podem ler uma propriedade por ${prop} ou ${prop:-default}, definir uma ação que é executada sempre que uma propriedade se torna um valor específico e gravar as propriedades usando o comando setprop.

# when persist.device_config.global_settings.sys_traced becomes 1,
# set persist.traced.enable to 1
on property:persist.device_config.global_settings.sys_traced=1
    setprop persist.traced.enable 1

# when security.perf_harden becomes 0,
# write /proc/sys/kernel/sample_rate to the value of
# debug.sample_rate. If it's empty, write -100000 instead
on property:security.perf_harden=0
    write /proc/sys/kernel/sample_rate ${debug.sample_rate:-100000}

Comandos getprop e setprop do shell

Você pode usar os comandos do shell getprop ou setprop, respectivamente, para ler ou gravar as propriedades. Para mais detalhes, invoque getprop --help ou setprop --help.

$ adb shell getprop ro.vndk.version
$
$ adb shell setprop security.perf_harden 0

Sysprop como API para C++/Java/Rust

Com o sysprop como API, é possível definir propriedades do sistema e usar APIs geradas automaticamente que são concretas e digitadas. A configuração de scope com Public também disponibiliza as APIs geradas para módulos em todos os limites e garante a estabilidade delas. Confira um exemplo de um arquivo .sysprop, um módulo Android.bp e códigos C++, Java e Rust usando-os.

# AudioProps.sysprop
# module becomes static class (Java) / namespace (C++) for serving API
module: "android.sysprop.AudioProps"
# owner can be Platform or Vendor or Odm
owner: Platform
# one prop defines one property
prop {
    prop_name: "ro.audio.volume.level"
    type: Integer
    scope: Public
    access: ReadWrite
    api_name: "volume_level"
}

// Android.bp
sysprop_library {
    name: "AudioProps",
    srcs: ["android/sysprop/AudioProps.sysprop"],
    property_owner: "Platform",
}

// Rust, Java and C++ modules can link against the sysprop_library
rust_binary {
    rustlibs: ["libaudioprops_rust"],
    
}

java_library {
    static_libs: ["AudioProps"],
    
}

cc_binary {
    static_libs: ["libAudioProps"],
    
}
// Rust code accessing generated API.
// Get volume. Use 50 as the default value.
let vol = audioprops::volume_level()?.unwrap_or_else(50);
// Java codes accessing generated API
// get volume. use 50 as the default value.
int vol = android.sysprop.AudioProps.volume_level().orElse(50);
// add 10 to the volume level.
android.sysprop.AudioProps.volume_level(vol + 10);
// C++ codes accessing generated API
// get volume. use 50 as the default value.
int vol = android::sysprop::AudioProps::volume_level().value_or(50);
// add 10 to the volume level.
android::sysprop::AudioProps::volume_level(vol + 10);

Para mais informações, consulte Implementar propriedades do sistema como APIs.

Métodos e funções de propriedade de baixo nível do C/C++, Java e Rust

Sempre que possível, use o Sysprop como API, mesmo que funções C/C++ ou Rust de baixo nível ou métodos Java de baixo nível estejam disponíveis.

libc, libbase e libcutils oferecem funções de propriedade do sistema C++. libc tem a API, enquanto as funções libbase e libcutils são wrappers. Se possível, use as funções sysprop libbase, que são as mais convenientes, e os binários do host podem usar as funções libbase. Para mais detalhes, consulte sys/system_properties.h (libc), android-base/properties.h (libbase) e cutils/properties.h (libcutils).

A classe android.os.SystemProperties oferece métodos de propriedade do sistema Java.

O módulo rustutils::system_properties oferece funções e tipos de propriedades do sistema Rust.

Apêndice: adicionar propriedades específicas do fornecedor

Os parceiros (incluindo Googlers que trabalham no contexto do desenvolvimento do Pixel) querem definir propriedades do sistema específicas do hardware (ou do dispositivo). As propriedades específicas do fornecedor são propriedades do parceiro que são exclusivas do hardware ou dispositivo do parceiro, não da plataforma. Como eles dependem de hardware ou dispositivo, devem ser usados nas partições /vendor ou /odm.

Desde o Project Treble, as propriedades da plataforma e do fornecedor foram divididas completamente para evitar conflitos. A seguir, descrevemos como definir as propriedades do fornecedor e quais delas precisam ser usadas sempre.

Namespace em nomes de propriedade e contexto

Todas as propriedades do fornecedor precisam começar com um dos prefixos a seguir para evitar colisões entre elas e as propriedades de outras partições.

  • ctl.odm.
  • ctl.vendor.
  • ctl.start$odm.
  • ctl.start$vendor.
  • ctl.stop$odm.
  • ctl.stop$vendor.
  • init.svc.odm.
  • init.svc.vendor.
  • ro.odm.
  • ro.vendor.
  • odm.
  • persist.odm.
  • persist.vendor.
  • vendor.

ro.hardware. é permitido como um prefixo, mas apenas para compatibilidade. Não use para propriedades normais.

Os exemplos a seguir usam um dos prefixos listados anteriormente:

  • vendor.display.primary_red
  • persist.vendor.faceauth.use_disk_cache
  • ro.odm.hardware.platform

Todos os contextos de propriedade do fornecedor precisam começar com vendor_. Isso também é para compatibilidade. Confira alguns exemplos:

  • vendor_radio_prop.
  • vendor_faceauth_prop.
  • vendor_usb_prop.

É responsabilidade do fornecedor nomear e manter as propriedades. Siga o formato sugerido na Etapa 2, além dos requisitos de namespaces do fornecedor.

Regras SEPolicy específicas do fornecedor e property_contexts

As propriedades do fornecedor podem ser definidas pela macro vendor_internal_prop. Coloque as regras específicas do fornecedor que você define no diretório BOARD_VENDOR_SEPOLICY_DIRS. Por exemplo, suponha que você está definindo uma propriedade de faceauth do fornecedor em coral.

No arquivo BoardConfig.mk (ou em qualquer BoardConfig.mk inclui), coloque o seguinte:

BOARD_VENDOR_SEPOLICY_DIRS := device/google/coral-sepolicy

No arquivo device/google/coral-sepolicy/private/property.te, coloque o seguinte:

vendor_internal_prop(vendor_faceauth_prop)

No arquivo device/google/coral-sepolicy/private/property_contexts, coloque o seguinte:

vendor.faceauth.trace u:object_r:vendor_faceauth_prop:s0 exact bool

Limitações das propriedades do fornecedor

Como as partições do sistema e do produto não podem depender do fornecedor, nunca permita que as propriedades do fornecedor sejam acessadas nas partições system, system-ext ou product.

Apêndice: renomear propriedades atuais

Quando você precisar descontinuar uma propriedade e migrar para uma nova, use Sysprop como APIs para renomear as propriedades atuais. Isso mantém a compatibilidade com versões anteriores ao especificar o nome legado e o nome da nova propriedade. Especificamente, é possível definir o nome legado pelo campo legacy_prop_name no arquivo .sysprop. A API gerada tenta ler prop_name e usa legacy_prop_name se prop_name não existir.

Por exemplo, as etapas a seguir renomeiam awesome_feature_foo_enabled para foo.awesome_feature.enabled.

No arquivo foo.sysprop

module: "android.sysprop.foo"
owner: Platform
prop {
    api_name: "is_awesome_feature_enabled"
    type: Boolean
    scope: Public
    access: Readonly
    prop_name: "foo.awesome_feature.enabled"
    legacy_prop_name: "awesome_feature_foo_enabled"
}

No código C++

// is_awesome_feature_enabled() reads "foo.awesome_feature.enabled".
// If it doesn't exist, reads "awesome_feature_foo_enabled" instead
using android::sysprop::foo;

bool enabled = foo::is_awesome_feature_enabled().value_or(false);

Observe as seguintes ressalvas:

  • Primeiro, não é possível mudar o tipo do sysprop. Por exemplo, não é possível transformar uma propriedade int em uma string. Só é possível mudar o nome.

  • Em segundo lugar, apenas a API de leitura usa o nome legado. A API de gravação não usa o substituto. Se o sysprop for gravável, não será possível renomeá-lo.