Aggiungere proprietà di sistema

Questa pagina fornisce un metodo canonico per aggiungere o definire le proprietà di sistema in Android, con linee guida per il refactoring delle proprietà di sistema esistenti. Assicurati di utilizzare le linee guida durante il refactoring, a meno che non si verifichi un problema di compatibilità che impone diversamente.

Passaggio 1: definisci la proprietà di sistema

Quando aggiungi una proprietà di sistema, decidi un nome per la proprietà e associala a un contesto di proprietà SELinux. Se non esiste un contesto appropriato, creane uno nuovo. Il nome viene utilizzato per accedere alla proprietà; il contesto della proprietà viene utilizzato per controllare l'accessibilità in termini di SELinux. I nomi possono essere qualsiasi stringa, ma AOSP consiglia di seguire un formato strutturato per renderli chiari.

Nome proprietà

Utilizza questo formato con la notazione snake_case:

[{prefix}.]{group}[.{subgroup}]*.{name}[.{type}]

Utilizza "" (omesso), ro (per le proprietà impostate una sola volta) o persist (per le proprietà che persistono dopo i riavvii) per l'elemento prefix.

Avvertenze

Utilizza ro solo quando hai la certezza che in futuro non avrai bisogno di scrivere in prefix. ** Non specificare il prefisso ro.** Affidati invece a sepolicy per rendere prefix di sola lettura (ovvero scrivibile solo da init).

Utilizza persist solo quando hai la certezza che il valore deve essere mantenuto dopo i riavvii e che l'utilizzo delle proprietà di sistema è la tua unica opzione.

Google esamina rigorosamente le proprietà di sistema che hanno proprietà ro o persist.

Il termine group viene utilizzato per aggregare le proprietà correlate. È pensato per essere un nome di sottosistema simile nell'utilizzo a audio o telephony. Non utilizzare termini ambigui o sovraccarichi come sys, system, dev, default o config.

È prassi comune utilizzare il nome del tipo di dominio di un processo che ha accesso esclusivo in lettura o scrittura alle proprietà di sistema. Ad esempio, per le proprietà di sistema a cui il processo vold ha accesso in scrittura, è comune utilizzare vold (il nome del tipo di dominio per il processo) come nome del gruppo.

Se necessario, aggiungi subgroup per classificare ulteriormente le proprietà, ma evita termini ambigui o sovraccarichi per descrivere questo elemento. Puoi anche avere più di un subgroup.

Molti nomi di gruppi sono già stati definiti. Controlla il file system/sepolicy/private/property_contexts e utilizza i nomi dei gruppi esistenti ove possibile, anziché crearne di nuovi. La tabella seguente fornisce esempi di nomi di gruppi utilizzati di frequente.

Dominio Gruppo (e sottogruppo)
bluetooth related bluetooth
sysprops from kernel cmdline boot
sysprop che identificano una build build
relativi alla telefonia telephony
relativi all'audio audio
relativi alla grafica graphics
vold related vold

Di seguito viene definito l'utilizzo di name e type nell'esempio di espressione regolare precedente.

[{prefix}.]{group}[.{subgroup}]*.{name}[.{type}]

  • name identifica una proprietà di sistema all'interno di un gruppo.

  • type è un elemento facoltativo che chiarisce il tipo o l'intento della proprietà di sistema. Ad esempio, anziché denominare una proprietà di sistema come audio.awesome_feature_enabled o semplicemente audio.awesome_feature, rinominala come audio.awesome_feature.enabled per riflettere il tipo e l'intento della proprietà di sistema.

Non esiste una regola specifica sul tipo di valore; questi sono consigli di utilizzo:

  • enabled: utilizza questa proprietà se il tipo è una proprietà di sistema booleana utilizzata per attivare o disattivare una funzionalità.
  • config: da utilizzare se l'intento è chiarire che la proprietà di sistema non rappresenta uno stato dinamico del sistema, ma un valore preconfigurato (ad esempio, una cosa di sola lettura).
  • List: utilizza questa opzione se si tratta di una proprietà di sistema il cui valore è un elenco.
  • Timeoutmillis: utilizza questa proprietà se si tratta di una proprietà di sistema per un valore di timeout in unità di ms.

Esempi:

  • persist.radio.multisim.config
  • drm.service.enabled

Contesto della proprietà

Il nuovo schema di contesto delle proprietà SELinux consente una granularità più fine e nomi più descrittivi. Analogamente a quanto utilizzato per i nomi delle proprietà, AOSP consiglia il seguente formato:

{group}[_{subgroup}]*_prop

I termini sono definiti come segue:

group e subgroup hanno lo stesso significato definito per l'espressione regolare di esempio precedente. Ad esempio, vold_config_prop indica le proprietà che sono configurazioni di un fornitore e che devono essere impostate da vendor_init, mentre vold_status_prop o semplicemente vold_prop indica le proprietà che devono esporre lo stato attuale di vold.

Quando assegni un nome a un contesto di proprietà, scegli nomi che riflettano l'utilizzo generale delle proprietà. In particolare, evita i seguenti tipi di termini:

  • Termini troppo generici e ambigui, come sys, system, default.
  • Termini che codificano direttamente l'accessibilità, ad esempio exported, apponly, ro, public, private.

Preferisci utilizzi del nome come vold_config_prop a exported_vold_prop, o vold_vendor_writable_prop.

Tipo

Un tipo di proprietà può essere uno dei seguenti, come indicato nella tabella.

Tipo Definizione
Booleano true o 1 per vero, false o 0 per falso
Numero intero intero a 64 bit con segno
Numero intero senza segno intero a 64 bit senza segno
Doppio virgola mobile a precisione doppia
Stringa qualsiasi stringa UTF-8 valida
enum I valori possono essere qualsiasi stringa UTF-8 valida senza spazi bianchi
Elenco di quanto sopra Una virgola (,) viene utilizzata come delimitatore
L'elenco di numeri interi [1, 2, 3] viene memorizzato come 1,2,3

Internamente, tutte le proprietà vengono archiviate come stringhe. Puoi applicare il tipo specificandolo come file property_contexts. Per ulteriori informazioni, vedi property_contexts nel passaggio 3.

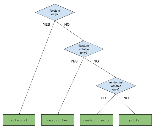
Passaggio 2: determina i livelli di accessibilità richiesti

Esistono quattro macro helper che definiscono una proprietà.

Tipo di accessibilità Significato
system_internal_prop Proprietà utilizzate solo in /system
system_restricted_prop Proprietà lette al di fuori di /system, ma non scritte
system_vendor_config_prop Proprietà lette al di fuori di /system e scritte solo da vendor_init
system_public_prop Proprietà lette e scritte al di fuori di /system

Limita l'accesso alle proprietà di sistema il più possibile. In passato, l'accesso ampio ha causato interruzioni delle app e vulnerabilità di sicurezza. Considera le seguenti domande quando definisci l'ambito:

  • Questa proprietà di sistema deve essere resa persistente? (Se sì, perché?)
  • Quale processo deve avere accesso in lettura a questa proprietà?
  • Quale processo deve avere accesso in scrittura a questa proprietà?

Utilizza le domande precedenti e la seguente struttura decisionale come strumenti per determinare un ambito di accesso appropriato.

Struttura decisionale per determinare l'ambito di accesso

Figura 1. Albero decisionale per determinare l'ambito di accesso alle proprietà di sistema

Passaggio 3: aggiungi a system/sepolicy

Quando si accede a sysprop, SELinux controlla l'accessibilità dei processi. Dopo aver determinato il livello di accessibilità richiesto, definisci i contesti delle proprietà in system/sepolicy, insieme alle regole allow e neverallow aggiuntive su ciò che i processi possono (e non possono) leggere o scrivere.

Innanzitutto, definisci il contesto della proprietà nel file system/sepolicy/public/property.te. Se la proprietà è interna al sistema, definiscila nel file system/sepolicy/private/property.te. Utilizza una delle macro system_[accessibility]_prop([context]) che forniscono l'accessibilità richiesta dalla proprietà di sistema. Questo è un esempio per il file system/sepolicy/public/property.te:

system_public_prop(audio_foo_prop)
system_vendor_config_prop(audio_bar_prop)

Esempio da aggiungere al file system/sepolicy/private/property.te:

system_internal_prop(audio_baz_prop)

In secondo luogo, concedi l'accesso in lettura e/o scrittura al contesto della proprietà. Utilizza le macro set_prop e get_prop per concedere l'accesso nel file system/sepolicy/public/{domain}.te o system/sepolicy/private/{domain}.te. Utilizza private quando possibile; public è adatto solo se la macro set_prop o get_prop interessa domini esterni al dominio principale.

Esempio nel file system/sepolicy/private/audio.te:

set_prop(audio, audio_foo_prop)
set_prop(audio, audio_bar_prop)

Esempio nel file system/sepolicy/public/domain.te:

get_prop(domain, audio_bar_prop)

Terzo, aggiungi alcune regole neverallow per ridurre ulteriormente l'accessibilità definita dalla macro. Ad esempio, supponiamo di aver utilizzato system_restricted_prop perché le proprietà di sistema devono essere lette dai processi del fornitore. Se l'accesso in lettura non è richiesto da tutti i processi del fornitore ed è richiesto solo da un determinato insieme di processi (ad esempio vendor_init), impedisci i processi del fornitore che non richiedono l'accesso in lettura.

Utilizza la seguente sintassi per limitare l'accesso in scrittura e lettura:

Per limitare l'accesso in scrittura:

neverallow [domain] [context]:property_service set;

Per limitare l'accesso in lettura:

neverallow [domain] [context]:file no_rw_file_perms;

Inserisci le regole neverallow nel file system/sepolicy/private/{domain}.te se la regola neverallow è associata a un dominio specifico. Per regole neverallow più ampie, utilizza domini generali come questi, ove opportuno:

  • system/sepolicy/private/property.te
  • system/sepolicy/private/coredomain.te
  • system/sepolicy/private/domain.te

Nel file system/sepolicy/private/audio.te, inserisci quanto segue:

neverallow {
    domain -init -audio
} {audio_foo_prop audio_bar_prop}:property_service set;

Nel file system/sepolicy/private/property.te, inserisci quanto segue:

neverallow {
    domain -coredomain -vendor_init
} audio_prop:file no_rw_file_perms;

Tieni presente che {domain -coredomain} acquisisce tutti i processi dei fornitori. Quindi {domain -coredomain -vendor_init} significa "tutti i processi del fornitore tranne vendor_init".

Infine, associa una proprietà di sistema al contesto della proprietà. In questo modo l'accesso concesso e le regole neverallow applicate ai contesti delle proprietà vengono applicati alle proprietà effettive. A tal fine, aggiungi una voce al file property_contexts, un file che descrive la mappatura tra le proprietà di sistema e i contesti delle proprietà. In questo file puoi specificare una singola proprietà o un prefisso per le proprietà da mappare in un contesto.

Questa è la sintassi per mappare una singola proprietà:

[property_name] u:object_r:[context_name]:s0 exact [type]

Questa è la sintassi per mappare un prefisso:

[property_name_prefix] u:object_r:[context_name]:s0 prefix [type]

Facoltativamente, puoi specificare il tipo di proprietà, che può essere uno dei seguenti:

  • bool
  • int
  • uint
  • double
  • enum [list of possible values...]
  • string (Utilizza string per le proprietà degli elenchi.)

Assicurati che ogni voce abbia il tipo designato, se possibile, poiché type viene applicato quando imposti property. Il seguente esempio mostra come scrivere una mappatura:

# binds a boolean property "ro.audio.status.enabled"
# to the context "audio_foo_prop"
ro.audio.status.enabled u:object_r:audio_foo_prop:s0 exact bool

# binds a boolean property "vold.decrypt.status"
# to the context "vold_foo_prop"
# The property can only be set to one of these: on, off, unknown
vold.decrypt.status u:object_r:vold_foo_prop:s0 exact enum on off unknown

# binds any properties starting with "ro.audio.status."
# to the context "audio_bar_prop", such as
# "ro.audio.status.foo", or "ro.audio.status.bar.baz", and so on.
ro.audio.status. u:object_r:audio_bar_prop:s0 prefix

Quando una voce esatta e una voce con prefisso sono in conflitto, la voce esatta ha la precedenza. Per altri esempi, vedi system/sepolicy/private/property_contexts.

Passaggio 4: determina i requisiti di stabilità

La stabilità è un altro aspetto delle proprietà di sistema ed è diversa dall'accessibilità. La stabilità indica se una proprietà di sistema può essere modificata (ad esempio rinominata o rimossa) in futuro. Ciò è particolarmente importante man mano che il sistema operativo Android diventa modulare. Con Treble, le partizioni di sistema, fornitore e prodotto possono essere aggiornate indipendentemente l'una dall'altra. Con Mainline, alcune parti del sistema operativo sono modulari come moduli aggiornabili (in APEX o APK).

Se una proprietà di sistema deve essere utilizzata in più software aggiornabili, ad esempio in più partizioni di sistema e fornitore, deve essere stabile. Tuttavia, se viene utilizzato solo all'interno, ad esempio, di un modulo Mainline specifico, puoi modificarne il nome, il tipo o i contesti delle proprietà e persino rimuoverlo.

Poni le seguenti domande per determinare la stabilità di una proprietà di sistema:

  • Questa proprietà di sistema deve essere configurata dai partner (o configurata in modo diverso per dispositivo)? Se sì, deve essere stabile.
  • Questa proprietà di sistema definita da AOSP è destinata a essere scritta o letta da codice (non processo) presente in partizioni non di sistema come vendor.img o product.img? Se sì, deve essere stabile.
  • Questa proprietà di sistema viene utilizzata in tutti i moduli Mainline o in un modulo Mainline e nella parte non aggiornabile della piattaforma? Se sì, deve essere stabile.

Per le proprietà di sistema stabili, definisci formalmente ciascuna come API e utilizza l'API per accedere alla proprietà di sistema, come spiegato nel passaggio 6.

Passaggio 5: imposta le proprietà in fase di compilazione

Imposta le proprietà in fase di compilazione con le variabili makefile. Tecnicamente, i valori sono integrati in {partition}/build.prop. Poi init legge {partition}/build.prop per impostare le proprietà. Esistono due insiemi di queste variabili: PRODUCT_{PARTITION}_PROPERTIES e TARGET_{PARTITION}_PROP.

PRODUCT_{PARTITION}_PROPERTIES contiene un elenco di valori delle proprietà. La sintassi è {prop}={value} o {prop}?={value}.

{prop}={value} è un'assegnazione normale che garantisce che {prop} sia impostato su {value}; è possibile una sola assegnazione di questo tipo per una singola proprietà.

{prop}?={value} è un'assegnazione facoltativa; {prop} è impostato su {value} solo se non sono presenti assegnazioni {prop}={value}. Se esistono più assegnazioni facoltative, viene applicata la prima.

# sets persist.traced.enable to 1 with system/build.prop
PRODUCT_SYSTEM_PROPERTIES += persist.traced.enable=1

# sets ro.zygote to zygote32 with system/build.prop
# but only when there are no other assignments to ro.zygote
# optional are useful when giving a default value to a property
PRODUCT_SYSTEM_PROPERTIES += ro.zygote?=zygote32

# sets ro.config.low_ram to true with vendor/build.prop
PRODUCT_VENDOR_PROPERTIES += ro.config.low_ram=true

TARGET_{PARTITION}_PROP contiene un elenco di file, che viene inviato direttamente a {partition}/build.prop. Ogni file contiene un elenco di coppie {prop}={value}.

# example.prop

ro.cp_system_other_odex=0
ro.adb.secure=0
ro.control_privapp_permissions=disable

# emits example.prop to system/build.prop
TARGET_SYSTEM_PROP += example.prop

Per maggiori dettagli, vedi build/make/core/sysprop.mk.

Passaggio 6: accedi alle proprietà in fase di runtime

Le proprietà possono essere lette e scritte in fase di runtime.

Script di inizializzazione

I file di script di inizializzazione (di solito file *.rc) possono leggere una proprietà tramite ${prop} o ${prop:-default}, possono impostare un'azione che viene eseguita ogni volta che una proprietà assume un valore specifico e possono scrivere le proprietà utilizzando il comando setprop.

# when persist.device_config.global_settings.sys_traced becomes 1,
# set persist.traced.enable to 1
on property:persist.device_config.global_settings.sys_traced=1
    setprop persist.traced.enable 1

# when security.perf_harden becomes 0,
# write /proc/sys/kernel/sample_rate to the value of
# debug.sample_rate. If it's empty, write -100000 instead
on property:security.perf_harden=0
    write /proc/sys/kernel/sample_rate ${debug.sample_rate:-100000}

Comandi shell getprop e setprop

Puoi utilizzare i comandi shell getprop o setprop, rispettivamente, per leggere o scrivere le proprietà. Per maggiori dettagli, richiama getprop --help o setprop --help.

$ adb shell getprop ro.vndk.version
$
$ adb shell setprop security.perf_harden 0

Sysprop come API per C++/Java/Rust

Con sysprop come API, puoi definire le proprietà di sistema e utilizzare l'API generata automaticamente che sono concrete e tipizzate. L'impostazione di scope con Public rende disponibili anche le API generate per i moduli oltre i confini e garantisce la stabilità delle API. Ecco un esempio di un file .sysprop, un modulo Android.bp e codice C++, Java e Rust che li utilizza.

# AudioProps.sysprop
# module becomes static class (Java) / namespace (C++) for serving API
module: "android.sysprop.AudioProps"
# owner can be Platform or Vendor or Odm
owner: Platform
# one prop defines one property
prop {
    prop_name: "ro.audio.volume.level"
    type: Integer
    scope: Public
    access: ReadWrite
    api_name: "volume_level"
}

// Android.bp
sysprop_library {
    name: "AudioProps",
    srcs: ["android/sysprop/AudioProps.sysprop"],
    property_owner: "Platform",
}

// Rust, Java and C++ modules can link against the sysprop_library
rust_binary {
    rustlibs: ["libaudioprops_rust"],
    
}

java_library {
    static_libs: ["AudioProps"],
    
}

cc_binary {
    static_libs: ["libAudioProps"],
    
}
// Rust code accessing generated API.
// Get volume. Use 50 as the default value.
let vol = audioprops::volume_level()?.unwrap_or_else(50);
// Java codes accessing generated API
// get volume. use 50 as the default value.
int vol = android.sysprop.AudioProps.volume_level().orElse(50);
// add 10 to the volume level.
android.sysprop.AudioProps.volume_level(vol + 10);
// C++ codes accessing generated API
// get volume. use 50 as the default value.
int vol = android::sysprop::AudioProps::volume_level().value_or(50);
// add 10 to the volume level.
android::sysprop::AudioProps::volume_level(vol + 10);

Per saperne di più, consulta Implementare le proprietà di sistema come API.

Funzioni e metodi di proprietà di basso livello C/C++, Java e Rust

Se possibile, utilizza Sysprop come API anche se sono disponibili funzioni C/C++ o Rust di basso livello o metodi Java di basso livello.

libc, libbase e libcutils offrono funzioni di proprietà di sistema C++. libc ha l'API sottostante, mentre le funzioni libbase e libcutils sono wrapper. Se possibile, utilizza le funzioni libbase, che sono le più pratiche e i binari host possono utilizzare le funzioni libbase. Per ulteriori dettagli, consulta sys/system_properties.h (libc), android-base/properties.h (libbase) e cutils/properties.h (libcutils).

La classe android.os.SystemProperties offre metodi per le proprietà di sistema Java.

Il modulo rustutils::system_properties offre funzioni e tipi di proprietà di sistema Rust.

Appendice: aggiungi proprietà specifiche del fornitore

I partner (inclusi i Googler che lavorano nel contesto dello sviluppo di Pixel) vogliono definire proprietà di sistema specifiche per l'hardware (o per il dispositivo). Le proprietà specifiche del fornitore sono proprietà di proprietà del partner uniche per il proprio hardware o dispositivo, non per la piattaforma. Poiché dipendono dall'hardware o dal dispositivo, sono pensati per essere utilizzati all'interno delle partizioni /vendor o /odm.

A partire da Project Treble, le proprietà della piattaforma e del fornitore sono state completamente separate per evitare conflitti. Di seguito viene descritto come definire le proprietà del fornitore e quali proprietà del fornitore devono essere sempre utilizzate.

Spazio dei nomi nei nomi delle proprietà e dei contesti

Tutte le proprietà del fornitore devono iniziare con uno dei seguenti prefissi per evitare collisioni tra loro e le proprietà di altre partizioni.

  • ctl.odm.
  • ctl.vendor.
  • ctl.start$odm.
  • ctl.start$vendor.
  • ctl.stop$odm.
  • ctl.stop$vendor.
  • init.svc.odm.
  • init.svc.vendor.
  • ro.odm.
  • ro.vendor.
  • odm.
  • persist.odm.
  • persist.vendor.
  • vendor.

Tieni presente che ro.hardware. è consentito come prefisso, ma solo per compatibilità. Non utilizzarlo per le proprietà normali.

Tutti gli esempi seguenti utilizzano uno dei prefissi elencati in precedenza:

  • vendor.display.primary_red
  • persist.vendor.faceauth.use_disk_cache
  • ro.odm.hardware.platform

Tutti i contesti delle proprietà del fornitore devono iniziare con vendor_. Anche per compatibilità. Ecco alcuni esempi:

  • vendor_radio_prop.
  • vendor_faceauth_prop.
  • vendor_usb_prop.

È responsabilità del fornitore denominare e gestire le proprietà, quindi segui il formato suggerito nel passaggio 2, oltre ai requisiti degli spazi dei nomi del fornitore.

Regole SEPolicy e property_contexts specifiche del fornitore

Le proprietà del fornitore possono essere definite dalla macro vendor_internal_prop. Inserisci le regole specifiche del fornitore che definisci nella directory BOARD_VENDOR_SEPOLICY_DIRS. Ad esempio, supponiamo di definire una proprietà vendor faceauth in coral.

Nel file BoardConfig.mk (o in qualsiasi inclusione di BoardConfig.mk), inserisci quanto segue:

BOARD_VENDOR_SEPOLICY_DIRS := device/google/coral-sepolicy

Nel file device/google/coral-sepolicy/private/property.te, inserisci quanto segue:

vendor_internal_prop(vendor_faceauth_prop)

Nel file device/google/coral-sepolicy/private/property_contexts, inserisci quanto segue:

vendor.faceauth.trace u:object_r:vendor_faceauth_prop:s0 exact bool

Limitazioni delle proprietà del fornitore

Poiché le partizioni di sistema e di prodotto non possono dipendere dal fornitore, non consentire mai l'accesso alle proprietà del fornitore dalle partizioni system, system-ext o product.

Appendice: Rinominare le proprietà esistenti

Quando devi ritirare una proprietà e passare a una nuova, utilizza Sysprop come API per rinominare le proprietà esistenti. In questo modo viene mantenuta la compatibilità con le versioni precedenti specificando sia il nome precedente che il nuovo nome della proprietà. In particolare, puoi impostare il nome legacy tramite il campo legacy_prop_name nel file .sysprop. L'API generata tenta di leggere prop_name e utilizza legacy_prop_name se prop_name non esiste.

Ad esempio, i seguenti passaggi ridenominano awesome_feature_foo_enabled in foo.awesome_feature.enabled.

Nel file foo.sysprop

module: "android.sysprop.foo"
owner: Platform
prop {
    api_name: "is_awesome_feature_enabled"
    type: Boolean
    scope: Public
    access: Readonly
    prop_name: "foo.awesome_feature.enabled"
    legacy_prop_name: "awesome_feature_foo_enabled"
}

Nel codice C++

// is_awesome_feature_enabled() reads "foo.awesome_feature.enabled".
// If it doesn't exist, reads "awesome_feature_foo_enabled" instead
using android::sysprop::foo;

bool enabled = foo::is_awesome_feature_enabled().value_or(false);

Tieni presente i seguenti avvertimenti:

  • Innanzitutto, non puoi modificare il tipo di sysprop. Ad esempio, non puoi trasformare una proprietà int in una proprietà string. Puoi solo modificare il nome.

  • In secondo luogo, solo l'API di lettura esegue il fallback al nome precedente. L'API di scrittura non esegue il failover. Se la proprietà di sistema è scrivibile, non puoi rinominarla.