新增系統屬性

本頁面提供在 Android 中新增或定義系統屬性的標準方法,以及重構現有系統屬性的指南。除非有強烈的相容性問題,否則請務必在重構時遵循這些指南。

步驟 1:定義系統屬性

新增系統屬性時,請決定屬性的名稱,並將其與 SELinux 屬性內容建立關聯。如果沒有合適的現有內容,請建立新的內容。存取屬性時會使用名稱;屬性內容則用於控管 SELinux 的可存取性。名稱可以是任何字串,但 AOSP 建議採用結構化格式,讓名稱更清楚明瞭。

屬性名稱

請使用下列格式,並採用蛇形命名法:

[{prefix}.]{group}[.{subgroup}]*.{name}[.{type}]

針對 prefix 元素,使用「」(省略)、ro (僅設定一次的屬性) 或 persist (重新啟動後仍保留的屬性)。

注意事項

只有在確定日後不需要 prefix 可寫入時,才使用 ro。** 請勿指定 ro 前置字元。** 請改用 sepolicy 將 prefix 設為唯讀 (也就是只能由 init 寫入)。

只有在確定值必須在重新啟動後保留,且使用系統屬性是唯一選項時,才使用 persist

Google 會嚴格審查具有 ropersist 屬性的系統屬性。

group 用於匯總相關屬性。這項屬性是子系統名稱,用途類似於 audiotelephony請勿使用含糊不清或過於籠統的字詞,例如 syssystemdevdefaultconfig

一般做法是使用網域類型名稱,該網域類型具有系統屬性的獨占讀取或寫入存取權。舉例來說,對於 vold 程序具有寫入存取權的系統屬性,通常會使用 vold (程序的網域類型名稱) 做為群組名稱。

如需進一步分類屬性,請新增 subgroup,但請避免使用含糊不清或過於複雜的詞彙來描述這個元素。(你也可以有多個 subgroup。)

已定義許多群組名稱。檢查 system/sepolicy/private/property_contexts 檔案,盡可能使用現有的群組名稱,而不是建立新名稱。下表提供常用群組名稱的範例。

網域 群組 (和子群組)
藍牙相關 bluetooth
核心指令列中的系統屬性 boot
用於識別建構版本的 sysprop build
電話相關 telephony
音訊相關 audio
圖像相關 graphics
vold 相關 vold

以下定義先前正規運算式範例nametype 的用法。

[{prefix}.]{group}[.{subgroup}]*.{name}[.{type}]

  • name 可識別群組中的系統屬性。

  • type 是選用元素,可說明系統屬性的類型或意圖。舉例來說,與其將系統屬性命名為 audio.awesome_feature_enabledaudio.awesome_feature,不如重新命名為 audio.awesome_feature.enabled,以反映系統屬性類型和意圖。

類型沒有特定規則,以下是使用建議:

  • enabled:如果類型是布林值系統屬性,用來開啟或關閉某項功能,請使用這個值。
  • config:如果意圖是澄清系統屬性「不」代表系統的動態狀態,而是代表預先設定的值 (例如唯讀項目),請使用這個屬性。
  • List:如果這是系統屬性,且值為清單,請使用這個屬性。
  • Timeoutmillis:如果這是以毫秒為單位的逾時值系統屬性,請使用這個值。

例如:

  • persist.radio.multisim.config
  • drm.service.enabled

房源情境

新的 SELinux 屬性內容架構可提供更精細的粒度和更具描述性的名稱。與屬性名稱使用的格式類似,AOSP 建議採用下列格式:

{group}[_{subgroup}]*_prop

這些字詞的定義如下:

groupsubgroup 的意義與先前的範例規則運算式定義相同。舉例來說,vold_config_prop 代表來自供應商的設定,且應由 vendor_init 設定,而 vold_status_propvold_prop 則代表要公開 vold 目前狀態的屬性。

為屬性內容命名時,請選擇能反映屬性一般用途的名稱。請特別避免使用下列類型的字詞:

  • 過於籠統或模稜兩可的字詞,例如 syssystemdefault
  • 直接編碼無障礙功能的字詞,例如 exportedapponlyropublicprivate

建議使用 vold_config_prop 這類名稱,而非 exported_vold_propvold_vendor_writable_prop

類型

屬性類型可以是下表列出的其中一種。

類型 定義
布林值 true1 代表 true,false0 代表 false
整數 帶正負號的 64 位元整數
不帶正負號的整數 無正負號的 64 位元整數
雙項 雙精度浮點數
字串 任何有效的 UTF-8 字串
enum 值可以是任何有效的 UTF-8 字串,但不得包含空白字元
上述清單 半形逗號 (,) 用做分隔符號
整數清單 [1, 2, 3] 會儲存為 1,2,3

所有屬性都會在內部儲存為字串。您可以將型別指定為 property_contexts 檔案,強制執行型別。詳情請參閱步驟 3 中的 property_contexts

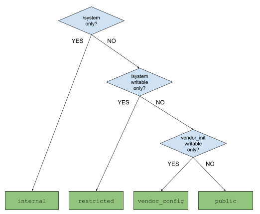
步驟 2:判斷所需的無障礙等級

有四個輔助巨集可定義屬性。

無障礙類型 意義
system_internal_prop 僅在 /system 中使用的屬性
system_restricted_prop /system 外部讀取但未寫入的屬性
system_vendor_config_prop /system 外部讀取的屬性,且僅由 vendor_init 寫入
system_public_prop /system 外部讀取及寫入的屬性

盡可能縮小系統屬性的存取範圍。過去,廣泛存取權導致應用程式損壞和安全性漏洞。在劃定範圍時,請思考下列問題:

  • 是否需要保留這個系統屬性?(如果是,原因為何?)
  • 哪個程序應具備這項資源的讀取權?
  • 哪些程序應具備這項資源的寫入權限?

請使用上述問題和下列決策樹狀圖,判斷適當的存取範圍。

判斷存取範圍的決策樹

圖 1. 決定系統屬性存取範圍的決策樹

步驟 3:新增至 system/sepolicy

存取 sysprop 時,SELinux 會控管程序的存取權。確定所需無障礙程度後,請在 system/sepolicy 下方定義屬性內容,並新增 allowneverallow 規則,說明程序可讀取或寫入的內容 (以及不得讀取或寫入的內容)。

首先,請在 system/sepolicy/public/property.te 檔案中定義屬性內容。如果屬性是系統內部屬性,請在 system/sepolicy/private/property.te 檔案中定義。請使用其中一個 system_[accessibility]_prop([context]) 巨集,提供系統屬性所需的無障礙功能。以下是 system/sepolicy/public/property.te 檔案的範例:

system_public_prop(audio_foo_prop)
system_vendor_config_prop(audio_bar_prop)

system/sepolicy/private/property.te 檔案中新增的範例:

system_internal_prop(audio_baz_prop)

其次,授予資源內容的讀取和 (或) 寫入權限。在 system/sepolicy/public/{domain}.tesystem/sepolicy/private/{domain}.te 檔案中,使用 set_propget_prop 巨集授予存取權。請盡可能使用 private;只有在 set_propget_prop 巨集會影響核心網域以外的網域時,才適合使用 public

例如,在 system/sepolicy/private/audio.te 檔案中:

set_prop(audio, audio_foo_prop)
set_prop(audio, audio_bar_prop)

例如,在 system/sepolicy/public/domain.te 檔案中:

get_prop(domain, audio_bar_prop)

第三,新增一些 neverallow 規則,進一步縮減巨集範圍內的可存取性。舉例來說,假設您已使用 system_restricted_prop,因為系統屬性必須由供應商程序讀取。如果並非所有供應商程序都需要讀取存取權,只有特定程序 (例如 vendor_init) 需要,請禁止不需要讀取存取權的供應商程序。

如要限制寫入和讀取權限,請使用下列語法:

如要限制寫入權限,請按照下列步驟操作:

neverallow [domain] [context]:property_service set;

如要限制讀取權限,請按照下列步驟操作:

neverallow [domain] [context]:file no_rw_file_perms;

如果 neverallow 規則繫結至特定網域,請將 neverallow 規則放在 system/sepolicy/private/{domain}.te 檔案中。如要使用更廣泛的 neverallow 規則,請視需要使用下列一般網域:

  • system/sepolicy/private/property.te
  • system/sepolicy/private/coredomain.te
  • system/sepolicy/private/domain.te

system/sepolicy/private/audio.te 檔案中,放置下列內容:

neverallow {
    domain -init -audio
} {audio_foo_prop audio_bar_prop}:property_service set;

system/sepolicy/private/property.te 檔案中,放置下列內容:

neverallow {
    domain -coredomain -vendor_init
} audio_prop:file no_rw_file_perms;

請注意,{domain -coredomain} 會擷取所有供應商程序。因此, {domain -coredomain -vendor_init} 表示「所有供應商程序除外 vendor_init」。

最後,將系統屬性與屬性內容建立關聯。這可確保授予的存取權和套用至資源環境的 neverallow 規則,會套用至實際資源。如要這麼做,請在 property_contexts 檔案中新增項目。這個檔案會說明系統屬性和屬性內容之間的對應關係。在這個檔案中,您可以指定單一屬性,也可以指定要對應至環境的屬性前置字元。

這是對應單一屬性的語法:

[property_name] u:object_r:[context_name]:s0 exact [type]

以下是對應前置字串的語法:

[property_name_prefix] u:object_r:[context_name]:s0 prefix [type]

您可以視需要指定屬性類型,類型可以是下列其中之一:

  • bool
  • int
  • uint
  • double
  • enum [list of possible values...]
  • string (針對清單屬性使用 string)。

請盡可能確保每個項目都有指定類型,因為設定 property 時會強制執行 type。以下範例說明如何編寫對應:

# binds a boolean property "ro.audio.status.enabled"
# to the context "audio_foo_prop"
ro.audio.status.enabled u:object_r:audio_foo_prop:s0 exact bool

# binds a boolean property "vold.decrypt.status"
# to the context "vold_foo_prop"
# The property can only be set to one of these: on, off, unknown
vold.decrypt.status u:object_r:vold_foo_prop:s0 exact enum on off unknown

# binds any properties starting with "ro.audio.status."
# to the context "audio_bar_prop", such as
# "ro.audio.status.foo", or "ro.audio.status.bar.baz", and so on.
ro.audio.status. u:object_r:audio_bar_prop:s0 prefix

如果完全相符的項目與前置字串項目發生衝突,系統會優先採用完全相符的項目。如需更多範例,請參閱 system/sepolicy/private/property_contexts

步驟 4:判斷穩定性需求

穩定性是系統屬性的另一個面向,與無障礙功能不同。穩定性是指系統屬性日後是否可以變更 (例如重新命名,甚至是移除)。隨著 Android OS 模組化,這一點尤其重要。有了 Treble,系統、供應商和產品分割區就能各自更新。透過 Mainline,作業系統的部分內容會模組化為可更新的模組 (以 APEX 或 APK 形式)。

如果系統屬性要用於可更新的軟體片段 (例如系統和供應商分割區),就必須穩定。不過,如果該物件只在特定 Mainline 模組中使用,您就可以變更其名稱、型別或屬性內容,甚至移除該物件。

請回答下列問題,判斷系統屬性的穩定性:

  • 這個系統屬性是否要由合作夥伴設定 (或針對每個裝置設定不同值)?如有,必須穩定。
  • 這個 AOSP 定義的系統屬性是否要寫入或讀取非系統分割區 (例如 vendor.imgproduct.img) 中的程式碼 (而非程序)?如有,必須穩定。
  • 這個系統屬性是否會跨 Mainline 模組存取,或是跨 Mainline 模組和平台中無法更新的部分存取?如有,必須穩定。

針對穩定的系統屬性,請正式將每個屬性定義為 API,並使用 API 存取系統屬性,如步驟 6 所述。

步驟 5:在建構時設定屬性

使用 Makefile 變數在建構時設定屬性。從技術上來說,這些值會內建於 {partition}/build.prop。然後 init 會讀取 {partition}/build.prop 來設定屬性。這類變數有兩組:PRODUCT_{PARTITION}_PROPERTIESTARGET_{PARTITION}_PROP

PRODUCT_{PARTITION}_PROPERTIES 包含屬性值清單。語法為 {prop}={value}{prop}?={value}

{prop}={value} 是正常指派,可確保 {prop} 設為 {value};每個屬性只能有一個這類指派。

{prop}?={value} 是選用指派項目;只有在沒有任何 {prop}={value} 指派項目時,{prop} 才會設為 {value}。如果有多個選用指派項目,系統會採用第一個。

# sets persist.traced.enable to 1 with system/build.prop
PRODUCT_SYSTEM_PROPERTIES += persist.traced.enable=1

# sets ro.zygote to zygote32 with system/build.prop
# but only when there are no other assignments to ro.zygote
# optional are useful when giving a default value to a property
PRODUCT_SYSTEM_PROPERTIES += ro.zygote?=zygote32

# sets ro.config.low_ram to true with vendor/build.prop
PRODUCT_VENDOR_PROPERTIES += ro.config.low_ram=true

TARGET_{PARTITION}_PROP 包含檔案清單,會直接發出至 {partition}/build.prop。每個檔案都包含 {prop}={value} 配對清單。

# example.prop

ro.cp_system_other_odex=0
ro.adb.secure=0
ro.control_privapp_permissions=disable

# emits example.prop to system/build.prop
TARGET_SYSTEM_PROP += example.prop

詳情請參閱 build/make/core/sysprop.mk

步驟 6:在執行階段存取屬性

屬性可在執行階段讀取及寫入。

Init 指令碼

初始化指令碼檔案 (通常是 *.rc 檔案) 可以透過 ${prop}${prop:-default} 讀取屬性,也可以設定在屬性變成特定值時執行的動作,並使用 setprop 指令寫入屬性。

# when persist.device_config.global_settings.sys_traced becomes 1,
# set persist.traced.enable to 1
on property:persist.device_config.global_settings.sys_traced=1
    setprop persist.traced.enable 1

# when security.perf_harden becomes 0,
# write /proc/sys/kernel/sample_rate to the value of
# debug.sample_rate. If it's empty, write -100000 instead
on property:security.perf_harden=0
    write /proc/sys/kernel/sample_rate ${debug.sample_rate:-100000}

getprop 和 setprop 殼層指令

您可以使用 getpropsetprop 殼層指令,分別讀取或寫入屬性。詳情請叫用 getprop --helpsetprop --help

$ adb shell getprop ro.vndk.version
$
$ adb shell setprop security.perf_harden 0

將 Sysprop 做為 C++/Java/Rust 的 API

以 sysprop 做為 API,您可以定義系統屬性,並使用具體且經過型別化的自動產生 API。使用 Public 設定 scope,也能讓產生的 API 跨界供模組使用,並確保 API 穩定性。以下是 .sysprop 檔案、Android.bp 模組,以及使用這些模組的 C++、Java 和 Rust 程式碼範例。

# AudioProps.sysprop
# module becomes static class (Java) / namespace (C++) for serving API
module: "android.sysprop.AudioProps"
# owner can be Platform or Vendor or Odm
owner: Platform
# one prop defines one property
prop {
    prop_name: "ro.audio.volume.level"
    type: Integer
    scope: Public
    access: ReadWrite
    api_name: "volume_level"
}

// Android.bp
sysprop_library {
    name: "AudioProps",
    srcs: ["android/sysprop/AudioProps.sysprop"],
    property_owner: "Platform",
}

// Rust, Java and C++ modules can link against the sysprop_library
rust_binary {
    rustlibs: ["libaudioprops_rust"],
    
}

java_library {
    static_libs: ["AudioProps"],
    
}

cc_binary {
    static_libs: ["libAudioProps"],
    
}
// Rust code accessing generated API.
// Get volume. Use 50 as the default value.
let vol = audioprops::volume_level()?.unwrap_or_else(50);
// Java codes accessing generated API
// get volume. use 50 as the default value.
int vol = android.sysprop.AudioProps.volume_level().orElse(50);
// add 10 to the volume level.
android.sysprop.AudioProps.volume_level(vol + 10);
// C++ codes accessing generated API
// get volume. use 50 as the default value.
int vol = android::sysprop::AudioProps::volume_level().value_or(50);
// add 10 to the volume level.
android::sysprop::AudioProps::volume_level(vol + 10);

詳情請參閱「將系統屬性實作為 API」。

C/C++、Java 和 Rust 低階屬性函式和方法

即使您可以使用低階 C/C++ 或 Rust 函式,或是低階 Java 方法,也請盡可能將 Sysprop 做為 API。

libclibbaselibcutils 提供 C++ 系統屬性函式。libc 是基礎 API,而 libbaselibcutils 函式是包裝函式。如果可以,請使用 libbase sysprop 函式,因為這是最方便的方法,主機二進位檔也可以使用 libbase 函式。詳情請參閱 sys/system_properties.h (libc)、android-base/properties.h (libbase) 和 cutils/properties.h (libcutils)。

android.os.SystemProperties 類別提供 Java 系統屬性方法。

rustutils::system_properties 模組提供 Rust 系統屬性函式和型別。

附錄:新增供應商專屬屬性

合作夥伴 (包括參與 Pixel 開發的 Google 員工) 想要定義硬體專屬 (或裝置專屬) 的系統屬性。廠商專屬屬性是合作夥伴擁有的屬性,專屬於合作夥伴的硬體或裝置,而非平台。由於這些函式與硬體或裝置有關,因此只能在 /vendor/odm 分區中使用。

自 Project Treble 推出後,平台屬性和供應商屬性已完全分開,避免發生衝突。下文說明如何定義供應商屬性,以及哪些供應商屬性必須一律使用。

屬性和內容名稱的命名空間

所有供應商屬性都必須以下列其中一個前置字元開頭,以免與其他分割區的屬性發生衝突。

  • ctl.odm.
  • ctl.vendor.
  • ctl.start$odm.
  • ctl.start$vendor.
  • ctl.stop$odm.
  • ctl.stop$vendor.
  • init.svc.odm.
  • init.svc.vendor.
  • ro.odm.
  • ro.vendor.
  • odm.
  • persist.odm.
  • persist.vendor.
  • vendor.

請注意,ro.hardware. 可做為前置字串,但僅限於相容性。請勿將這項屬性用於一般資源。

下列範例皆使用上述列出的其中一個前置字串:

  • vendor.display.primary_red
  • persist.vendor.faceauth.use_disk_cache
  • ro.odm.hardware.platform

所有供應商屬性內容都必須以 vendor_ 開頭。這也是為了相容性。例如:

  • vendor_radio_prop
  • vendor_faceauth_prop
  • vendor_usb_prop

供應商有責任命名及維護屬性,因此除了供應商命名空間規定外,請按照步驟 2 建議的格式操作。

廠商專屬 SEPolicy 規則和 property_contexts

供應商屬性可由 vendor_internal_prop 巨集定義。將您在 BOARD_VENDOR_SEPOLICY_DIRS 目錄中定義的供應商專屬規則放入其中。舉例來說,假設您要在 Coral 中定義供應商 faceauth 屬性。

BoardConfig.mk 檔案 (或任何 BoardConfig.mk 包含項目) 中,加入下列內容:

BOARD_VENDOR_SEPOLICY_DIRS := device/google/coral-sepolicy

device/google/coral-sepolicy/private/property.te 檔案中,加入下列內容:

vendor_internal_prop(vendor_faceauth_prop)

device/google/coral-sepolicy/private/property_contexts 檔案中,加入下列內容:

vendor.faceauth.trace u:object_r:vendor_faceauth_prop:s0 exact bool

供應商屬性的限制

由於系統和產品分割區無法依附於供應商,因此請勿允許從 systemsystem-extproduct 分割區存取供應商屬性。

附錄:重新命名現有屬性

如果必須淘汰屬性並改用新屬性,請使用 Sysprop 做為 API,重新命名現有屬性。這樣做可同時指定舊版名稱和新屬性名稱,維持回溯相容性。具體來說,您可以在 .sysprop 檔案中,透過 legacy_prop_name 欄位設定舊版名稱。產生的 API 會嘗試讀取 prop_name,如果 prop_name 不存在,則會使用 legacy_prop_name

舉例來說,下列步驟會將 awesome_feature_foo_enabled 重新命名為 foo.awesome_feature.enabled

foo.sysprop 檔案中

module: "android.sysprop.foo"
owner: Platform
prop {
    api_name: "is_awesome_feature_enabled"
    type: Boolean
    scope: Public
    access: Readonly
    prop_name: "foo.awesome_feature.enabled"
    legacy_prop_name: "awesome_feature_foo_enabled"
}

在 C++ 程式碼中

// is_awesome_feature_enabled() reads "foo.awesome_feature.enabled".
// If it doesn't exist, reads "awesome_feature_foo_enabled" instead
using android::sysprop::foo;

bool enabled = foo::is_awesome_feature_enabled().value_or(false);

請注意下列事項:

  • 首先,您無法變更 sysprop 的類型。舉例來說,您無法將 int 屬性變更為 string 屬性,只能變更名稱。

  • 其次,只有讀取 API 會改用舊版名稱。寫入 API 不會回溯。如果 sysprop 可寫入,就無法重新命名。