ข้อจำกัดเกี่ยวกับประสบการณ์ของผู้ใช้รถยนต์

โปรดอ่านหลักเกณฑ์สิ่งรบกวนผู้ขับขี่ก่อนดำเนินการต่อ

หน้านี้อธิบายกฎข้อจำกัดด้านประสบการณ์ของผู้ใช้รถยนต์ (UX) ที่คุณใช้เพื่อสร้างการกำหนดค่ากฎข้อจำกัดด้าน UX หลายรายการ (เช่น สหภาพยุโรปเทียบกับญี่ปุ่น) จากนั้นจึงกำหนดชุดกฎที่จะใช้ในขณะรันไทม์ได้ ดูข้อมูลเพิ่มเติมได้ที่ CarUxRestrictions

บริการข้อจำกัด UX ของรถยนต์ช่วยให้นักพัฒนาแอปกำหนดค่าข้อจำกัด UX ของรถยนต์ใหม่ได้ หากนักพัฒนาแอปต้องการแก้ไขกฎการจำกัด (เช่น เพื่อให้เป็นไปตามมาตรฐานความปลอดภัยในท้องถิ่น) นักพัฒนาแอปสามารถใช้ API เพื่อกำหนดค่าใหม่ได้

API สำหรับตั้งค่าการกำหนดค่าจะยังคงอยู่ในการกำหนดค่าใหม่เท่านั้น กล่าวคือ การกำหนดค่าจะไม่มีผลทันที แต่ระบบจะโหลดการกำหนดค่าใหม่เมื่อบริการข้อจำกัด UX รีสตาร์ทและรถอยู่ในโหมดจอด บริการรถยนต์ จะตรวจสอบว่ารถยนต์อยู่ในตำแหน่งจอดก่อนที่จะโหลดการกำหนดค่าใหม่ซ้ำ

นอกจากเมธอดบริการข้อจำกัด UX ใหม่แล้ว เรายังมี API ไว้สร้าง การกำหนดค่าด้วย ระบบจะแปลงสถานะการเลือกเกียร์และความเร็วเป็นสถานะการขับขี่ 3 แบบต่อไปนี้

  • จอด ใส่เกียร์จอด
  • ไม่มีการใช้งาน เกียร์ไม่อยู่ในตำแหน่งจอดและไม่มีความเร็ว
  • การย้าย ไม่ได้เข้าเกียร์ P และความเร็วไม่ใช่ 0

ดูวิธีที่แอปใช้สถานะการขับขี่ของรถยนต์และข้อจำกัดด้าน UX ที่เกี่ยวข้องได้ที่การใช้สถานะการขับขี่ของรถยนต์และข้อจำกัดด้าน UX

การกำหนดค่าการจำกัดตามสถานะไดรฟ์

Android จะแมปสถานะการขับขี่กับชุดข้อจำกัด UX เพื่อป้องกันไม่ให้ผู้ขับขี่เสียสมาธิ /packages/services/Car/+/android16-qpr1-release/car-lib/src/android/car/drivingstate/CarDrivingStateManager.java

  • จอด ไม่จำกัด
  • ไม่มีการใช้งาน ไม่มีวิดีโอและไม่มีหน้าจอกำหนดค่า
  • การย้าย ถูกจำกัดโดยสมบูรณ์ (ต้องมีข้อจำกัดทั้งหมด)

การแมปที่แสดงด้านบนได้รับการกำหนดไว้ล่วงหน้าและกำหนดค่าเป็นทรัพยากร XML จากนั้น /packages/services/Car/+/android16-qpr1-release/car-lib/src/android/car/drivingstate/CarDrivingStateManager.java จะบันทึกกฎไว้ในหน่วยความจำ จากนั้นบริการจะแมปสถานะการขับขี่ปัจจุบันกับข้อจำกัดของ UX และออกอากาศข้อจำกัดปัจจุบันไปยังทั้งระบบ

<!-- No restrictions when car is parked -->
<DrivingState car:state="parked">
    <Restrictions car:requiresDistractionOptimization="false"
                  car:uxr="baseline"/>
</DrivingState>

<!-- Restrictions when car is idling -->
<DrivingState car:state="idling">
    <Restrictions car:requiresDistractionOptimization="true"
                  car:uxr="no_video|no_config"/>
</DrivingState>

<!-- Restrictions for speed >= 0 m/s -->
<DrivingState car:state="moving" car:minSpeed="0.0">
    <Restrictions car:requiresDistractionOptimization="true"
                  car:uxr="fully_restricted"/>
</DrivingState>

การกำหนดค่าสำหรับจอแสดงผลหลายจอ

โดยค่าเริ่มต้น จะไม่มีการใช้ข้อจำกัดกับจอแสดงผลเพิ่มเติม หากต้องการสร้างการกำหนดค่าการจำกัดสำหรับจอแสดงผลหลายจอ ให้ใส่แท็ก RestrictionMapping พร้อมด้วย physicalPort สำหรับจอแสดงผลนั้น ระบบจะใช้ข้อจำกัดที่เหมาะสมกับแต่ละจอแสดงผลโดยอัตโนมัติ ในตัวอย่างต่อไปนี้ จอแสดงผลที่มีพอร์ตจริงรหัส 1 และ 2 มีการกำหนดค่าที่แตกต่างกัน

<RestrictionMapping car:physicalPort="1">
       <DrivingState car:state="moving">
           <Restrictions car:requiresDistractionOptimization="true" car:uxr="no_keyboard|no_video"/>
       </DrivingState>
   </RestrictionMapping>

   <RestrictionMapping car:physicalPort="2">
       <DrivingState car:state="moving">
           <Restrictions car:requiresDistractionOptimization="true" car:uxr="no_video"/>
       </DrivingState>
  </RestrictionMapping>

การกำหนดค่าสำหรับโหมดการจำกัด

คุณเลือกชื่อโหมดได้ เช่น teen ในตัวอย่างต่อไปนี้ มีการกำหนดค่าข้อจำกัดที่แตกต่างกันสำหรับโหมดเริ่มต้นและผู้โดยสาร (ก่อนหน้านี้ รองรับเฉพาะโหมดผู้โดยสาร)

<DrivingState car:state="idling">
    <Restrictions car:mode="passenger" car:requiresDistractionOptimization="false" car:uxr="baseline"/>
    <Restrictions car:requiresDistractionOptimization="true" car:uxr="no_video"/>
</DrivingState>
</Restrictions>
คุณใช้ API เพื่อตั้งชื่อสตริงสำหรับโหมดได้ เช่น เมธอด setRestrictionMode(@NonNull String mode) ใน CarUxRestrictionsManager (ก่อนหน้านี้ คุณจะใช้เมธอด setRestrictionMode(@CarUxRestrictionsManager.UxRestrictionMode int mode) ใน CarUxRestrictionsManager)

CarUxRestrictionsConfiguration APIs

ข้อจำกัดที่มี CarUxRestrictionsConfiguration

ระบบจะแมปคลาสใหม่ CarUxRestrictionsConfiguration กับสคีมาการกำหนดค่า XML ปัจจุบันแบบ 1:1 CarUxRestrictionsConfiguration สามารถสร้างได้ด้วย CarUxRestrictions.Builder ซึ่งจะตรวจสอบการกำหนดค่า เมื่อสร้าง()

new CarUxRestrictionsConfiguration.Builder()
        // Explicitly set restrictions for each driving state.
        .setUxRestrictions(CarDrivingStateEvent.DRIVING_STATE_PARKED,
                /* requiresOptimization= */ false,
                /* restrictions= */ UX_RESTRICTIONS_BASELINE)
        .setUxRestrictions(CarDrivingStateEvent.DRIVING_STATE_IDLING,
                true,
                UX_RESTRICTIONS_NO_VIDEO|UX_RESTRICTIONS_NO_SETUP)
        .setUxRestrictions(CarDrivingStateEvent.DRIVING_STATE_MOVING,
                true,
                UX_RESTRICTIONS_FULLY_RESTRICTED)
        // Set restriction parameters.
        .setMaxStringLength(int max)
        .setMaxCumulativeContentItems(int max)
        .setMaxContentDepth(int max)
        // Build a new CarUxRestrictionsConfiguration.
        .build();

CarUxRestrictionsManager API

ตั้งค่า CarUxRestrictionsConfiguration สำหรับการเดินทางครั้งถัดไปด้วย CarUxRestrictionsManager เมธอดนี้ต้องใช้สิทธิ์ Car.PERMISSION_CAR_UX_RESTRICTIONS_CONFIGURATION

public synchronized boolean saveUxRestrictionsConfigurationForNextBoot(
        CarUxRestrictionsConfiguration config);

คงการกำหนดค่าข้อจำกัด UX ใหม่

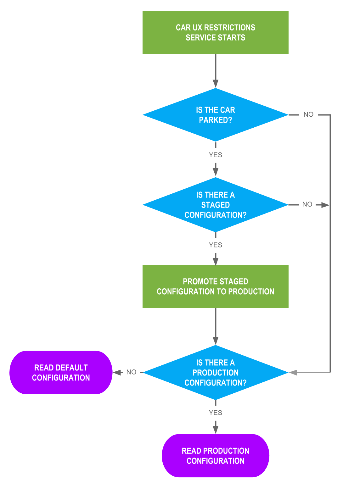
เมื่อมีการส่งการกำหนดค่าใหม่ บริการข้อจำกัดของ UX จะแสดงผลบูลีนเพื่อระบุว่า บันทึกการกำหนดค่าใหม่เรียบร้อยแล้วหรือไม่ การกำหนดค่าใหม่นี้จะใช้เฉพาะเมื่อ Integrated Head Unit (IHU) รีสตาร์ทและจอดรถอยู่เท่านั้น ภายในบริการข้อจำกัด UX จะมีการกำหนดค่า 2 ชุด ดังนี้

  • เวอร์ชันที่ใช้งานจริง แม้ว่าการกำหนดค่านี้จะไม่บังคับ แต่ก็มักจะมีการกำหนดค่านี้อยู่ บริการข้อจำกัด UX จะอ่านการกำหนดค่านี้เมื่อเริ่มต้น
  • จัดเตรียม การกำหนดค่านี้ไม่บังคับและไม่มีผลต่อข้อจำกัด UX และจะได้รับการเลื่อนขั้นเป็นเวอร์ชันที่ใช้งานจริงเมื่อบริการในรถยนต์เริ่มต้นและเมื่อจอดรถ

การกำหนดค่าเวอร์ชันที่ใช้งานจริง

รูปที่ 1 การกำหนดค่าเวอร์ชันที่ใช้งานจริง

ที่อยู่ไม่ถูกต้อง

ระบบจะไม่บังคับใช้ข้อจำกัด UX จนกว่าจะได้รับข้อมูลสถานะการขับขี่จาก CarPropertyManager (เช่น ระหว่างการบูต) ระบบจะทำงานราวกับว่าสถานะการขับขี่เป็น จอด

หากการอ่านการกำหนดค่าที่บันทึกไว้ล้มเหลว (เช่น ได้ผลลัพธ์ SettingNotFoundException) บริการข้อจำกัดของ UX จะกลับไปใช้โหมดที่จำกัดอย่างเต็มรูปแบบซึ่งมีการฮาร์ดโค้ดไว้

// Idling/moving state is fully restricted.
private static CarUxRestrictionsConfiguration generateDefaultConfig() {}

ข้อจำกัดในการขับขี่และข้อจำกัดของผู้ใช้

เนื้อหาต่อไปนี้อธิบายการโต้ตอบที่แสดงในแผนภาพการออกแบบต่อไปนี้

การโต้ตอบสถานะการขับรถ

รูปที่ 2 การโต้ตอบสถานะการขับรถ

พร็อพเพอร์ตี้ที่ใช้ในการอนุมานสถานะการขับขี่

ใช้ 3 VehiclePropertyIds ต่อไปนี้เพื่อหาค่าสถานะการขับขี่

API ที่แอปเข้าถึงได้

โค้ดจะอยู่ในตำแหน่งต่อไปนี้

โค้ด ตำแหน่ง
CarUxRestrictionsManager
API สาธารณะเพื่อลงทะเบียนการเปลี่ยนแปลงข้อจำกัดด้าน UX
/packages/services/Car/+/android16-qpr1-release/car-lib/src/android/car/drivingstate/CarDrivingStateManager.java
CarUxRestrictions
คำจำกัดความของข้อจำกัด UX
/packages/services/Car/+/android16-qpr1-release/car-lib/src/android/car/drivingstate/CarDrivingStateManager.java
CarDrivingStateManager
API ของระบบเพื่อลงทะเบียนการเปลี่ยนแปลงสถานะการขับรถ
/packages/services/Car/+/android16-qpr1-release/car-lib/src/android/car/drivingstate/CarDrivingStateManager.java

หากต้องการจำลองสถานะการขับขี่ โปรดดูการทดสอบ