
A camada de abstração de hardware de câmera (HAL) do Android conecta as APIs de estrutura de câmera de nível superior na Câmera 2 ao driver e hardware de câmera subjacente. O subsistema de câmera inclui implementações para componentes de pipeline de câmera, enquanto o HAL de câmera fornece interfaces para uso na implementação de sua versão desses componentes.
Arquitetura
A figura e a lista a seguir descrevem os componentes HAL.

Figura 1. Arquitetura da câmera
- estrutura do aplicativo
- No nível da estrutura do aplicativo está o código do aplicativo, que usa a API Camera 2 para interagir com o hardware da câmera. Internamente, esse código chama as interfaces do Binder correspondentes para acessar o código nativo que interage com a câmera.
- AIDL
- A interface do binder associada ao
CameraServicepode ser encontrada em frameworks/av/camera/aidl/android/hardware . O código gerado chama o código nativo de nível inferior para obter acesso à câmera física e retorna dados que são usados para criar os objetosCameraDevicee, eventualmente,CameraCaptureSessionno nível da estrutura. - estrutura nativa
- Essa estrutura que reside em
frameworks/av/fornece um equivalente nativo às classesCameraDeviceeCameraCaptureSession. Consulte também a referência da câmera2 do NDK . - interface IPC do fichário
- A interface de fichário IPC facilita a comunicação sobre os limites do processo. Existem várias classes de pasta de câmera localizadas no diretório
frameworks/av/camera/camera/aidl/android/hardwareque chamam o serviço de câmera.ICameraServiceé a interface para o serviço de câmera;ICameraDeviceUseré a interface para um dispositivo de câmera aberto específico; eICameraServiceListenereICameraDeviceCallbackssão os respectivos callbacksCameraServiceeCameraDevicepara a estrutura do aplicativo. - serviço de câmera
- O serviço de câmera, localizado em
frameworks/av/services/camera/libcameraservice/CameraService.cpp, é o código real que interage com o HAL. - HAL
- A camada de abstração de hardware define a interface padrão que o serviço de câmera chama e que você deve implementar para que o hardware de sua câmera funcione corretamente.
Implementação do HAL
O HAL fica entre o driver da câmera e a estrutura Android de nível superior e define uma interface que você deve implementar para que os aplicativos possam operar corretamente o hardware da câmera. As interfaces HIDL para a Câmera HAL são definidas em hardware/interfaces/camera .
Um HAL vinculado típico deve implementar as seguintes interfaces HIDL:
-
ICameraProvider: Para enumerar dispositivos individuais e gerenciar seu status. -
ICameraDevice: A interface do dispositivo da câmera. -
ICameraDeviceSession: A interface de sessão do dispositivo de câmera ativo.
Implementações HIDL de referência estão disponíveis para CameraProvider.cpp , CameraDevice.cpp e CameraDeviceSession.cpp . A implementação envolve HALs antigos que ainda usam a API legada . A partir do Android 8.0, as implementações de Camera HAL devem usar a API HIDL; o uso da interface legada não é compatível.
Componentes HAL legados
Esta seção descreve a arquitetura dos componentes HAL legados e como implementar o HAL. As implementações de câmera HAL no Android 8.0 e superior devem usar a API HIDL, descrita acima.
Arquitetura (legado)
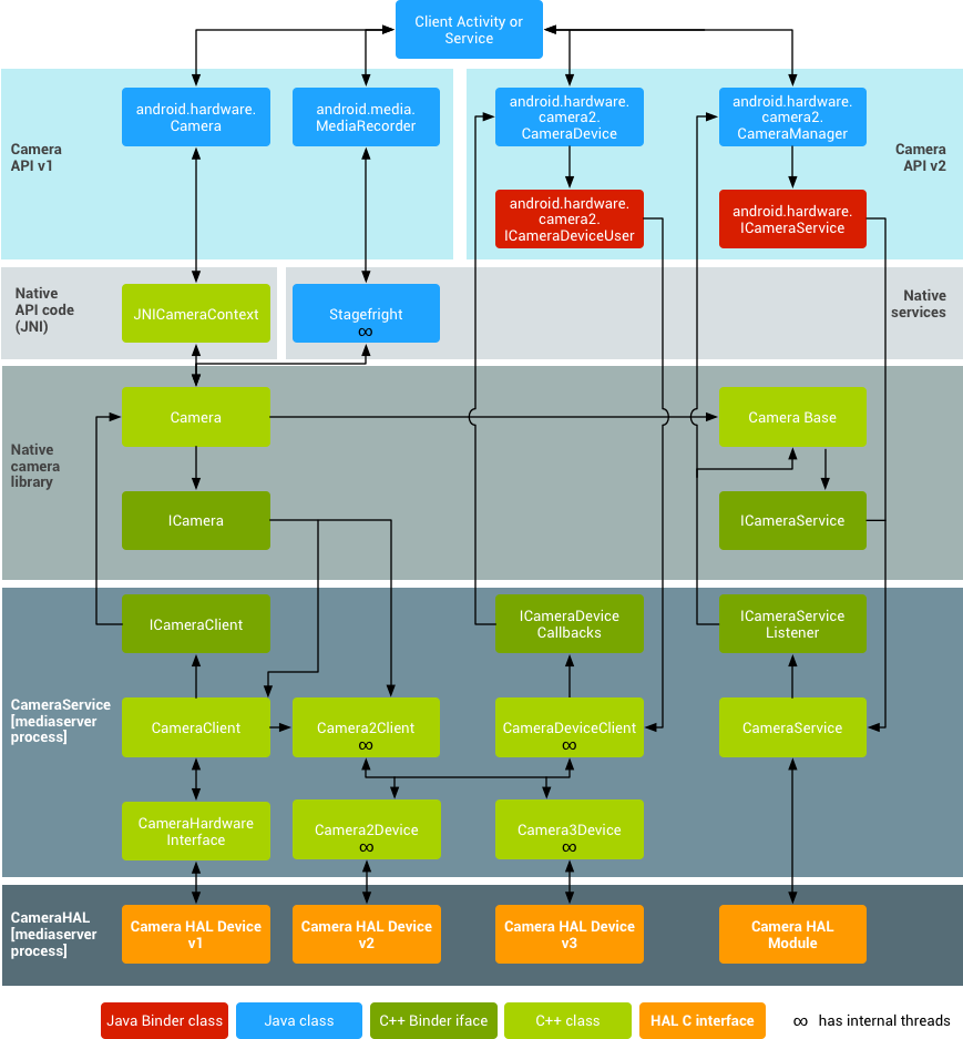
A figura e a lista a seguir descrevem os componentes HAL da câmera herdada.

Figura 2. Arquitetura de câmera legada
- estrutura do aplicativo
- No nível da estrutura do aplicativo está o código do aplicativo, que usa a API
android.hardware.Camerapara interagir com o hardware da câmera. Internamente, esse código chama uma classe de cola JNI correspondente para acessar o código nativo que interage com a câmera. - JNI
- O código JNI associado a
android.hardware.Cameraestá localizado emframeworks/base/core/jni/android_hardware_Camera.cpp. Esse código chama o código nativo de nível inferior para obter acesso à câmera física e retorna os dados usados para criar o objetoandroid.hardware.Camerano nível da estrutura. - estrutura nativa
- A estrutura nativa definida em
frameworks/av/camera/Camera.cppfornece um equivalente nativo à classeandroid.hardware.Camera. Essa classe chama os proxies de fichário IPC para obter acesso ao serviço de câmera. - proxies IPC de fichário
- Os proxies de fichário IPC facilitam a comunicação sobre os limites do processo. Existem três classes de fichário de câmera que estão localizadas no diretório
frameworks/av/cameraque chama o serviço de câmera.ICameraServiceé a interface para o serviço de câmera,ICameraé a interface para um dispositivo de câmera aberto específico eICameraClienté a interface do dispositivo de volta à estrutura do aplicativo. - serviço de câmera
- O serviço de câmera, localizado em
frameworks/av/services/camera/libcameraservice/CameraService.cpp, é o código real que interage com o HAL. - HAL
- A camada de abstração de hardware define a interface padrão que o serviço de câmera chama e que você deve implementar para que o hardware de sua câmera funcione corretamente.
- driver do kernel
- O driver da câmera interage com o hardware real da câmera e sua implementação do HAL. A câmera e o driver devem ser compatíveis com os formatos de imagem YV12 e NV21 para fornecer suporte para visualização da imagem da câmera na tela e gravação de vídeo.
Implementando o HAL (legado)
O HAL fica entre o driver da câmera e a estrutura Android de nível superior e define uma interface que você deve implementar para que os aplicativos possam operar corretamente o hardware da câmera. A interface HAL é definida nos arquivos de cabeçalho hardware/libhardware/include/hardware/camera.h e hardware/libhardware/include/hardware/camera_common.h .
camera_common.h define camera_module , uma estrutura padrão para obter informações gerais sobre a câmera, como o ID da câmera e as propriedades comuns a todas as câmeras (ou seja, se é uma câmera frontal ou traseira).
camera.h contém um código que corresponde a android.hardware.Camera . Esse arquivo de cabeçalho declara uma estrutura camera_device que, por sua vez, contém uma estrutura camera_device_ops com ponteiros para funções que implementam a interface HAL. Para documentação sobre os parâmetros de câmera que os desenvolvedores podem definir, consulte frameworks/av/include/camera/CameraParameters.h . Esses parâmetros são definidos com a função apontada por int (*set_parameters)(struct camera_device *, const char *parms) no HAL.
Para obter um exemplo de implementação de HAL, consulte a implementação do Galaxy Nexus HAL em hardware/ti/omap4xxx/camera .
Configurando a biblioteca compartilhada
Configure o sistema de compilação do Android para empacotar corretamente a implementação de HAL em uma biblioteca compartilhada e copie-a para o local apropriado criando um arquivo Android.mk :
- Crie um
device/<company_name>/<device_name>/camerapara conter os arquivos de origem da sua biblioteca. - Crie um arquivo
Android.mkpara criar a biblioteca compartilhada. Certifique-se de que o makefile contenha as seguintes linhas:LOCAL_MODULE := camera.<device_name> LOCAL_MODULE_RELATIVE_PATH := hw
Sua biblioteca deve ser nomeada
camera.<device_name>(.soé anexado automaticamente), para que o Android possa carregar a biblioteca corretamente. Por exemplo, veja o makefile da câmera Galaxy Nexus localizado emhardware/ti/omap4xxx/Android.mk. - Especifique que seu dispositivo possui recursos de câmera copiando os arquivos XML de recursos necessários no diretório
frameworks/native/data/etccom o makefile do seu dispositivo. Por exemplo, para especificar que seu dispositivo tem um flash de câmera e pode focar automaticamente, adicione as seguintes linhas no<device>/<company_name>/<device_name>/device.mkmakefile:PRODUCT_COPY_FILES := \ ... PRODUCT_COPY_FILES += \ frameworks/native/data/etc/android.hardware.camera.flash-autofocus.xml:system/etc/permissions/android.hardware.camera.flash-autofocus.xml \
Para obter um exemplo de makefile de dispositivo, consulte
device/samsung/tuna/device.mk. - Declare os recursos de codec de mídia, formato e resolução de sua câmera nos arquivos XML
device/<company_name>/<device_name>/media_profiles.xmledevice/<company_name>/<device_name>/media_codecs.xml. Para obter detalhes, consulte Expondo codecs à estrutura . - Adicione as seguintes linhas no
device/<company_name>/<device_name>/device.mkmakefile do seu dispositivo para copiar os arquivosmedia_profiles.xmlemedia_codecs.xmlpara o local apropriado:# media config xml file PRODUCT_COPY_FILES += \ <device>/<company>/<device>/media_profiles.xml:system/etc/media_profiles.xml # media codec config xml file PRODUCT_COPY_FILES += \ <device>/<company>/<device>/media_codecs.xml:system/etc/media_codecs.xml - Para incluir o aplicativo Câmera na imagem do sistema do seu dispositivo, especifique-o na variável
PRODUCT_PACKAGESnodevice/<company>/<device>/device.mkmakefile:PRODUCT_PACKAGES := \ Gallery2 \ ...